1. Tổng quan
Phòng thí nghiệm này tập trung vào việc sử dụng Gemini CLI, một tác nhân nguồn mở dựa trên AI trong Google Cloud. Bạn sẽ học cách sử dụng Gemini CLI cho nhiều tác vụ, bao gồm cả việc tìm hiểu các cơ sở mã hiện có, tạo tài liệu và kiểm thử đơn vị, tái cấu trúc cả thành phần giao diện người dùng và thành phần phụ trợ của một ứng dụng web Python.
Kiến thức bạn sẽ học được
Trong phòng thí nghiệm này, bạn sẽ tìm hiểu cách thực hiện những việc sau:
- Cách sử dụng Gemini CLI cho các tác vụ thường gặp của nhà phát triển.
Điều kiện tiên quyết
- Bài thực hành này giả định rằng bạn đã quen thuộc với môi trường Cloud Console và Cloud Shell.
2. Thiết lập và yêu cầu
Thiết lập dự án trên đám mây
- Đăng nhập vào Google Cloud Console rồi tạo một dự án mới hoặc sử dụng lại một dự án hiện có. Nếu chưa có tài khoản Gmail hoặc Google Workspace, bạn phải tạo một tài khoản.



- Tên dự án là tên hiển thị của những người tham gia dự án này. Đây là một chuỗi ký tự mà các API của Google không sử dụng. Bạn luôn có thể cập nhật thông tin này.
- Mã dự án là giá trị duy nhất trên tất cả các dự án trên Google Cloud và không thể thay đổi (bạn không thể thay đổi mã này sau khi đã đặt). Cloud Console sẽ tự động tạo một chuỗi duy nhất; thường thì bạn không cần quan tâm đến chuỗi này. Trong hầu hết các lớp học lập trình, bạn sẽ cần tham chiếu đến Mã dự án (thường được xác định là
PROJECT_ID). Nếu không thích mã nhận dạng được tạo, bạn có thể tạo một mã nhận dạng ngẫu nhiên khác. Hoặc bạn có thể thử tên người dùng của riêng mình để xem tên đó có được chấp nhận hay không. Bạn không thể thay đổi tên này sau bước này và tên này sẽ tồn tại trong suốt thời gian của dự án. - Để bạn nắm được thông tin, có một giá trị thứ ba là Số dự án mà một số API sử dụng. Tìm hiểu thêm về cả 3 giá trị này trong tài liệu.
- Tiếp theo, bạn cần bật tính năng thanh toán trong Cloud Console để sử dụng các tài nguyên/API trên Cloud. Việc thực hiện lớp học lập trình này sẽ không tốn nhiều chi phí, nếu có. Để tắt các tài nguyên nhằm tránh bị tính phí ngoài phạm vi hướng dẫn này, bạn có thể xoá các tài nguyên đã tạo hoặc xoá dự án. Người dùng mới của Google Cloud đủ điều kiện tham gia chương trình Dùng thử miễn phí 300 USD.
Thiết lập môi trường
Mở cuộc trò chuyện với Gemini.

Hoặc nhập "Hỏi Gemini" vào thanh tìm kiếm.

Bật Gemini cho API Google Cloud:

Bật GCA trên màn hình tiếp theo.

Nhấp vào "Start chatting" rồi làm theo một trong các câu hỏi mẫu hoặc nhập câu lệnh của riêng bạn để dùng thử.

Các câu lệnh bạn có thể thử:
- Giải thích về Cloud Run trong 5 điểm chính.
- Bạn là Quản lý sản phẩm của Google Cloud Run, hãy giải thích về Cloud Run cho một sinh viên bằng 5 điểm chính ngắn gọn.
- Bạn là Quản lý sản phẩm Cloud Run của Google Cloud, hãy giải thích về Cloud Run cho một Nhà phát triển Kubernetes được chứng nhận trong 5 điểm chính ngắn gọn.
- Bạn là Nhà quản lý sản phẩm Google Cloud Run, hãy giải thích cho Nhà phát triển cấp cao về thời điểm bạn nên sử dụng Cloud Run so với GKE trong 5 điểm chính ngắn gọn.
Đóng cửa sổ trò chuyện với Gemini Cloud Assist sau khi bạn hoàn tất.
Hãy xem Hướng dẫn về câu lệnh để tìm hiểu thêm về cách viết câu lệnh hiệu quả hơn.
Cách Gemini cho Google Cloud sử dụng dữ liệu của bạn
Cam kết của Google về quyền riêng tư
Google là một trong những công ty đầu tiên trong ngành công bố cam kết về quyền riêng tư đối với AI/ML. Cam kết này nêu rõ niềm tin của chúng tôi rằng khách hàng phải có mức độ bảo mật và quyền kiểm soát cao nhất đối với dữ liệu của họ được lưu trữ trên đám mây.
Dữ liệu bạn gửi và nhận
Những câu hỏi mà bạn đặt cho Gemini, bao gồm cả mọi thông tin đầu vào hoặc mã mà bạn gửi cho Gemini để phân tích hoặc hoàn thành, được gọi là câu lệnh. Câu trả lời hoặc đoạn mã hoàn chỉnh mà bạn nhận được từ Gemini được gọi là câu trả lời. Gemini không dùng câu lệnh của bạn hoặc câu trả lời của Gemini làm dữ liệu để huấn luyện các mô hình của mình.
Mã hoá câu lệnh
Khi bạn gửi câu lệnh cho Gemini, dữ liệu của bạn sẽ được mã hoá trong quá trình truyền dưới dạng dữ liệu đầu vào cho mô hình cơ bản trong Gemini.
Dữ liệu chương trình do Gemini tạo
Gemini được huấn luyện dựa trên mã Google Cloud của bên thứ nhất cũng như mã của bên thứ ba được chọn. Bạn chịu trách nhiệm về tính bảo mật, khả năng kiểm thử và hiệu quả của mã, bao gồm cả mọi tính năng hoàn thành, tạo hoặc phân tích mã mà Gemini cung cấp cho bạn.
Tìm hiểu thêm về cách Google xử lý câu lệnh của bạn.
3. Các lựa chọn để kiểm thử câu lệnh
Nếu muốn thay đổi câu lệnh hiện có, bạn có thể làm theo một số cách.
Vertex AI Studio là một phần của nền tảng Vertex AI của Google Cloud, được thiết kế riêng để đơn giản hoá và tăng tốc quá trình phát triển cũng như sử dụng các mô hình AI tạo sinh.
AI Studio của Google là một công cụ dựa trên web để tạo nguyên mẫu và thử nghiệm kỹ thuật tạo câu lệnh cũng như Gemini API.
- Ứng dụng web Gemini (gemini.google.com)
Ứng dụng web Google Gemini (gemini.google.com) là một công cụ dựa trên web được thiết kế để giúp bạn khám phá và khai thác sức mạnh của các mô hình AI Gemini của Google.
- Ứng dụng di động Google Gemini dành cho Android và ứng dụng Google trên iOS
4. Tải xuống và kiểm tra ứng dụng
Kích hoạt Cloud Shell bằng cách nhấp vào biểu tượng ở bên phải thanh tìm kiếm.

Nếu được nhắc uỷ quyền, hãy nhấp vào "Uỷ quyền" để tiếp tục.

Trong cửa sổ dòng lệnh, hãy chạy các lệnh bên dưới để sao chép kho lưu trữ Git cục bộ.
git clone https://github.com/gitrey/calendar-app-lab
cd calendar-app-lab
Khởi động "Cloud Shell Editor".

Mở thư mục "calendar-app-lab".

Bắt đầu một cửa sổ dòng lệnh mới trong Trình chỉnh sửa Cloud Shell.

Môi trường của bạn sẽ có dạng như ảnh chụp màn hình bên dưới.

5. Giới thiệu về Gemini CLI
Gemini CLI là một tác nhân AI nguồn mở, tích hợp với các mô hình Gemini của Google Cloud. Công cụ này cho phép nhà phát triển thực hiện nhiều tác vụ ngay từ thiết bị đầu cuối của họ, chẳng hạn như tìm hiểu cơ sở mã, tạo tài liệu và kiểm thử đơn vị, cũng như tái cấu trúc mã. Lợi ích chính của Gemini CLI là khả năng đơn giản hoá quy trình phát triển bằng cách đưa sức mạnh của AI tạo sinh trực tiếp vào môi trường dòng lệnh của nhà phát triển, giảm thiểu việc chuyển đổi ngữ cảnh và nâng cao năng suất.
Bước thiết lập biến môi trường này không bắt buộc đối với môi trường Qwiklabs. Tiếp tục thực hiện bước tiếp theo.
Trong môi trường cục bộ, nếu bạn đang sử dụng Giấy phép Code Assist có tính phí của tổ chức, hãy nhớ thiết lập Dự án trên Google Cloud trong thiết bị đầu cuối. Chi tiết khác.
export GOOGLE_CLOUD_PROJECT="YOUR_PROJECT_NAME"
Kiểm tra để đảm bảo bạn đang ở thư mục gốc của dự án:
cd ~/calendar-app-lab
Khởi động Gemini CLI trong cửa sổ dòng lệnh:
gemini
Môi trường của bạn sẽ có dạng như ảnh chụp màn hình bên dưới.
Nếu đang làm theo các bước trong môi trường cục bộ, bạn có thể bật tính năng tích hợp với IDE.
Bạn luôn có thể thay đổi lựa chọn này bằng cách chạy /ide disable | enable.

Nếu bạn đang chạy phòng thí nghiệm trong môi trường Qwiklabs, hãy chọn "Use Cloud Shell user credentials".
Nếu không, hãy xác thực Gemini CLI bằng cách chạy lệnh sau và chọn "Login with Google":
/auth
Sau khi khởi động lại CLI, bạn sẽ thấy lời nhắc uỷ quyền cho ứng dụng bằng cách làm theo một đường liên kết được cung cấp.

Mở đường liên kết và làm theo các bước để đăng nhập bằng thông tin đăng nhập của học viên Qwiklabs. 
Sao chép mã xác minh rồi quay lại thiết bị đầu cuối để hoàn tất quy trình bằng cách dán mã.
Để xác minh phương thức Auth, hãy chạy lệnh sau:
/about

6. Hiểu rõ cơ sở mã
Bạn có thể sử dụng Gemini CLI để nhanh chóng nắm được cơ sở mã bằng cách yêu cầu công cụ này tóm tắt mục đích của các tệp hoặc thư mục và giải thích các hàm hoặc phần mã phức tạp. Điều này cho phép nhà phát triển nhanh chóng tham gia các dự án mới hoặc nắm bắt những phần lạ lẫm của mã hiện có mà không cần khám phá thủ công một cách kỹ lưỡng.
Để tìm hiểu thêm về cơ sở mã, hãy gửi câu lệnh sau trong Gemini CLI:
Don't suggest any changes. Explain this codebase to me.
Xem kết quả đầu ra:

7. Khởi động ứng dụng cục bộ
Gemini CLI có thể giúp bạn chạy ứng dụng Python một cách đơn giản hơn đáng kể trên thiết bị bằng cách tự động tạo các tệp cấu hình cần thiết như requirements.txt hoặc Dockerfile cơ bản. Ngoài ra, đây là một công cụ tuyệt vời để quản lý các phần phụ thuộc Python và khắc phục sự cố, vì nó có thể nhanh chóng giải thích các lỗi truy vết do thiếu gói hoặc xung đột phiên bản, đồng thời thường đề xuất lệnh pip install chính xác để khắc phục vấn đề.
Để chạy ứng dụng cục bộ, hãy nhập câu lệnh sau vào thiết bị đầu cuối Gemini CLI:
Run this app locally
Làm theo lời nhắc để bắt đầu đăng ký:

Nhấp vào đường liên kết để xem trước ứng dụng:

Đầu ra mẫu:


8. Thêm tài liệu
Gemini CLI rất hiệu quả trong việc lập tài liệu và nhận xét bằng cách cho phép bạn tạo chuỗi tài liệu cho các hàm hoặc lớp ngay lập tức. Bạn cũng có thể tận dụng tính năng này để nhanh chóng thêm chú thích nội dòng giải thích vào các khối mã phức tạp hoặc mới lạ, giúp cải thiện đáng kể độ rõ ràng và khả năng duy trì của cơ sở mã.
Để thêm nhận xét vào mọi tệp Python trong ứng dụng, hãy sử dụng thiết bị đầu cuối Gemini CLI và nhập câu lệnh sau:
Add docstrings to all files
Phê duyệt những thay đổi được đề xuất. Nếu đã bật tính năng tích hợp IDE, bạn có thể chấp nhận và tiếp tục bằng cách sử dụng các nút điều khiển trên giao diện người dùng hoặc nhấn phím Enter trong thiết bị đầu cuối. Bạn cũng có thể bật chế độ tự động phê duyệt(YOLO) bằng "ctrl+y".

Cập nhật tệp .gitignore bằng câu lệnh sau:
update .gitignore and add __pycache__ folder
Chuyển sang chế độ xem Source Control (Kiểm soát nguồn) và xem lại những thay đổi mà bạn đã thực hiện cho đến nay:

9. Thêm kiểm thử đơn vị
Gemini CLI rất phù hợp để viết các kiểm thử đơn vị bằng cách cho phép nhà phát triển tạo các hàm kiểm thử dựa trên chữ ký và logic của một hàm hiện có, hoàn chỉnh với các câu lệnh khẳng định ban đầu và chế độ thiết lập mô phỏng. Nhà phát triển vẫn phải xem xét và xác thực các kiểm thử đã tạo để đảm bảo các kiểm thử đó bao gồm tất cả các trường hợp biên bắt buộc một cách có ý nghĩa chứ không chỉ thực thi đường dẫn đơn giản.
Sử dụng câu lệnh bên dưới để tạo các bài kiểm thử đơn vị:
Generate unit tests for @calendar.py
Chấp nhận các thay đổi sau khi xem xét.

Cài đặt các phần phụ thuộc mới và chạy các kiểm thử. Gemini CLI sẽ quan sát, sửa và chạy lại mã đã tạo theo vòng lặp cho đến khi các kiểm thử thành công và mã được xác thực.

10. Kiểm tra lỗi
Gemini CLI có thể hỗ trợ bạn kiểm tra lỗi trong logic bằng cách cho phép bạn nhắc Gemini xem xét và phân tích các đoạn mã, xác định các lỗi logic tiềm ẩn, lỗi lệch một đơn vị hoặc cách xử lý điều kiện không chính xác. Bằng cách giải thích hành vi dự kiến của mã và yêu cầu CLI phát hiện các điểm khác biệt, bạn có thể nhanh chóng phát hiện các lỗi nhỏ trước khi chạy mã.
Để kiểm tra xem có lỗi nào trong logic chuyển đổi hay không, hãy gửi câu lệnh sau trong Gemini CLI:
Are there any bugs in the conversion logic? Check if negative numbers are handled properly.
Xem xét các thay đổi được đề xuất và chấp nhận các thay đổi đó trong cuộc trò chuyện:

11. Tái cấu trúc giao diện người dùng
Gemini CLI có thể hỗ trợ đáng kể trong việc tái cấu trúc giao diện người dùng bằng cách giúp bạn dịch các mẫu giao diện người dùng cũ (chẳng hạn như thành phần lớp) thành các mẫu chức năng mới hơn, hiện đại hơn (chẳng hạn như các hook trong React) hoặc đề xuất các điểm cải tiến về cấu trúc để dễ bảo trì hơn. Bạn có thể sử dụng công cụ này để phân tích và tái cấu trúc mã giao diện người dùng hiện có thành các thành phần mô-đun và có thể dùng lại, đảm bảo thiết kế giao diện rõ ràng và chuẩn hoá hơn.
Tái cấu trúc giao diện người dùng bằng cách sử dụng thư viện Bootstrap bằng cách gửi câu lệnh sau đến Gemini CLI:
Refactor UI to use Bootstrap library
Xem xét và chấp nhận các thay đổi:

Để bắt đầu, hãy khởi chạy ứng dụng. Nếu tiện ích này đang chạy, bạn chỉ cần tải lại trang.
python3 main.py
Tải lại trang và kiểm tra các thay đổi.


Triển khai quy trình xử lý lỗi để đảm bảo trang lỗi xuất hiện khi có vấn đề.
Implement error handling to display an error page when issues occur.
Vui lòng làm mới trang này để xem nội dung cập nhật.
Gửi một số âm để xác nhận trang lỗi.

12. Tái cấu trúc phần phụ trợ
Gemini CLI rất hiệu quả trong việc tái cấu trúc phần phụ trợ bằng cách hỗ trợ di chuyển mã khung cũ sang các lựa chọn thay thế hiện đại hoặc giúp tái cấu trúc các dịch vụ nguyên khối thành các thành phần vi dịch vụ dễ quản lý hơn. Công cụ này có thể phân tích logic phía máy chủ để đề xuất các mẫu truy vấn cơ sở dữ liệu được cải thiện hoặc các thiết kế điểm cuối API hiệu quả hơn, đảm bảo duy trì hoặc nâng cao hiệu suất và khả năng mở rộng.
Sửa đổi phần phụ trợ để lưu các yêu cầu chuyển đổi vào bộ nhớ.
Store requests in memory and create a page to display conversion history. Add links on all pages to view the history.
Xem xét và chấp nhận các thay đổi trong cuộc trò chuyện:

Gửi một số yêu cầu đến ứng dụng, sau đó xem trang nhật ký.

Xem lại nhật ký yêu cầu chuyển đổi.

Để cập nhật tệp README.md bằng trạng thái cơ sở mã hiện tại, hãy gửi câu lệnh này qua Gemini CLI:
analyze README.md file and update it with latest codebase state
Xem xét kết quả. Nếu đã bật tính năng tích hợp Cloud Shell, bạn có thể dùng chế độ điều khiển trên giao diện người dùng để truy cập vào các thay đổi hoặc thực hiện từ thiết bị đầu cuối.
13. Các công cụ tích hợp sẵn của Gemini CLI
Gemini CLI có các công cụ tích hợp mà mô hình Gemini dùng để tương tác với môi trường cục bộ của bạn, truy cập thông tin và thực hiện các hành động. Những công cụ này giúp tăng cường khả năng của CLI, cho phép công cụ này không chỉ tạo văn bản mà còn hỗ trợ nhiều nhiệm vụ.
Gửi câu lệnh này trong Gemini CLI để xem các công cụ hiện có:
/tools
Xem xét kết quả.

Gemini CLI sẽ chọn một cách thông minh những công cụ tích hợp phù hợp nhất dựa trên nhiệm vụ mà bạn cung cấp, cho phép công cụ này thực hiện các thao tác phức tạp bằng cách tận dụng khả năng hiểu biết của công cụ về yêu cầu của bạn và các chức năng hiện có. Tìm hiểu thêm về các công cụ tích hợp sẵn.
14. Lệnh khởi tạo kho lưu trữ Gemini CLI
Gemini CLI có một lệnh để phân tích dự án và tạo tệp GEMINI.md phù hợp.
Để tạo tệp GEMINI.md, hãy gửi lời nhắc sau bằng Gemini CLI:
/init
Xem xét kết quả. Lệnh này sẽ tạo một tệp GEMINI.md, tóm tắt mục đích, công nghệ, hướng dẫn xây dựng/chạy và quy ước phát triển của dự án cho ngữ cảnh trong tương lai.
Để biết những chỉ dẫn hoặc bối cảnh cần đưa vào tệp GEMINI.md của dự án, bạn nên bắt đầu bằng cách xem xét tệp GEMINI.md trong gemini-cli kho lưu trữ.
15. Lệnh tuỳ chỉnh của Gemini CLI
Bạn có thể đơn giản hoá quy trình phát triển và duy trì tính nhất quán bằng cách sử dụng các lệnh tuỳ chỉnh trong Gemini CLI. Các lệnh này hoạt động như lối tắt cá nhân cho những câu lệnh bạn sử dụng nhiều nhất. Bạn có thể linh hoạt tạo các lệnh dành riêng cho một dự án hoặc cung cấp các lệnh đó trên toàn cầu cho tất cả dự án của mình.
Kho lưu trữ này có một số lệnh tuỳ chỉnh nằm trong thư mục .gemini/commands.
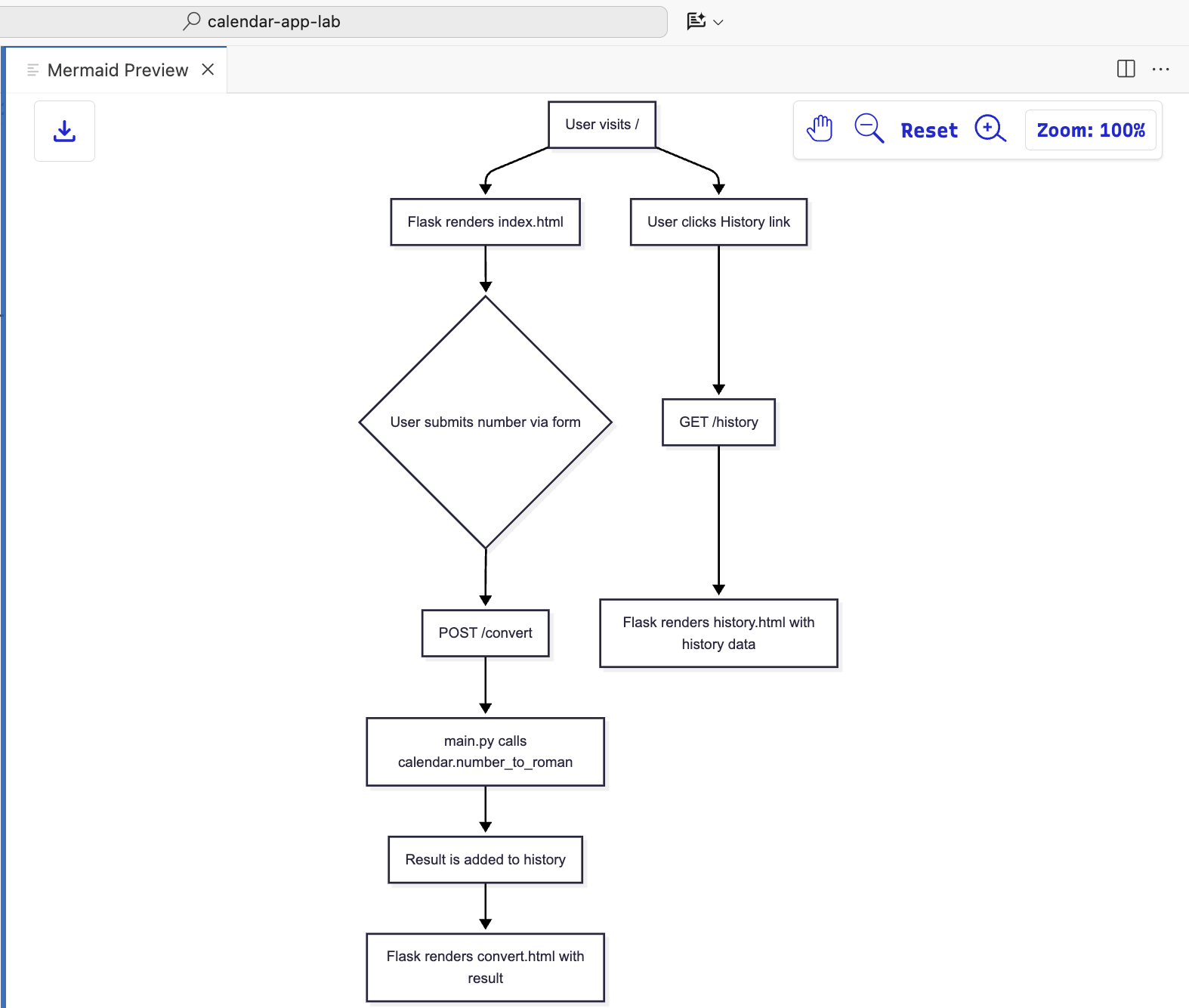
Lệnh tuỳ chỉnh để tạo sơ đồ
Gửi câu lệnh này trong Gemini CLI để tạo sơ đồ quy trình yêu cầu ở định dạng Mermaid.
Chấp nhận các lệnh gọi công cụ, chẳng hạn như tạo thư mục và lưu tệp.
/diagram:new request flow for this app
Xem xét kết quả.

Nếu bạn muốn xem trước sơ đồ, hãy cài đặt tiện ích Mermaid Chart trong Marketplace.

Mở tệp rồi chọn xem trước trong trình đơn theo bối cảnh.


Lệnh tuỳ chỉnh để tạo bản trình bày
Gửi câu lệnh này trong Gemini CLI để tạo một bản trình bày có các điểm chính ở định dạng Marp.
Chấp nhận các lệnh gọi công cụ, chẳng hạn như tạo thư mục và lưu tệp.
/deck:new key points and details for this app
Xem xét kết quả.

Bước này không tương thích với Cloud Shell vì tiện ích Marp yêu cầu cài đặt trình duyệt web.
Cài đặt tiện ích Marp cho VS Code từ Marketplace để lưu bản trình bày.

Nếu không, bạn sẽ mở tệp đã tạo trong trình chỉnh sửa và chọn "Marp: Export Slide Deck" trong bảng lệnh.

Lệnh tuỳ chỉnh để lập kế hoạch triển khai tính năng mới
Gửi câu lệnh này trong Gemini CLI để tái cấu trúc giao diện người dùng.
Chấp nhận các lệnh gọi công cụ, chẳng hạn như tạo thư mục và lưu tệp.
/plan:new refactor UI to use Materialize CSS
Xem xét kết quả.

Bắt đầu quy trình tái cấu trúc giao diện người dùng bằng cách gửi câu lệnh này thông qua giao diện dòng lệnh của Gemini, dựa trên kế hoạch đã tạo trước đó.
Chấp nhận các lệnh gọi công cụ, chẳng hạn như tạo thư mục và lưu tệp. Bạn có thể bật chế độ tự động phê duyệt công cụ(YOLO mode) bằng cách sử dụng "ctrl+y".
/plan:impl implement the plan to refactor the app

Khởi động/tải lại ứng dụng rồi xem kết quả:


16. Chế độ không tương tác của Gemini CLI
Khi chạy Gemini CLI ở chế độ không tương tác trong quy trình CI/CD, bạn có thể tự động hoá nhiều tác vụ bằng cách truyền trực tiếp các câu lệnh và lệnh đến CLI mà không cần can thiệp thủ công. Điều này cho phép tích hợp liền mạch vào quy trình làm việc tự động để phân tích mã, tạo tài liệu và các tác vụ phát triển khác.
Mở một thiết bị đầu cuối mới hoặc đóng phiên Gemini CLI hiện có rồi chạy lệnh này.
gemini -p "Explain the architecture of this codebase"
Xem xét kết quả.
Nếu nhiệm vụ của bạn yêu cầu phê duyệt các công cụ, bạn có thể bật chế độ YOLO bằng cờ -y.
gemini -p "Explain the architecture of this codebase and save the file in the markdown format in the docs folder" -y
Xem xét kết quả.
Bằng cách tận dụng Gemini CLI ở chế độ không tương tác, bạn có thể cải thiện đáng kể khả năng tự động hoá của các quy trình CI/CD, dẫn đến các chu kỳ phát triển hiệu quả hơn và chất lượng mã được cải thiện.
17. Chế độ Shell của Gemini CLI
Mặc dù các LLM xử lý các tác vụ phức tạp, nhưng các lệnh trực tiếp sẽ hiệu quả hơn đối với các hành động đơn giản. ! prefix cho phép chuyển đổi liền mạch giữa AI và giao diện dòng lệnh truyền thống.
!ls
Xem xét kết quả. Nhấn Escape để thoát khỏi chế độ shell.
18. Hỗ trợ MCP của Gemini CLI
Thông qua Giao thức ngữ cảnh mô hình (MCP), Gemini CLI có thể tích hợp với các hệ thống bên thứ ba như Jira, Confluence hoặc GitHub. Điều này được thực hiện thông qua các chế độ tích hợp công cụ tuỳ chỉnh của máy chủ MCP, cho phép Gemini CLI tạo hoặc cập nhật phiếu yêu cầu JIRA, tìm nạp thông tin từ các trang Confluence, tạo yêu cầu kéo, v.v.
Chạy lệnh này trong thiết bị đầu cuối để tạo tệp cấu hình hoặc sử dụng chế độ shell.
echo '{
"mcpServers": {
"context7": {
"httpUrl": "https://mcp.context7.com/mcp"
}
}
}' > .gemini/settings.json
Bắt đầu phiên Gemini CLI:
gemini
Xác minh các máy chủ MCP đã định cấu hình:
/mcp
Xem xét kết quả

Gửi câu lệnh để kiểm thử máy chủ MCP đã định cấu hình:
use context7 tools to look up how to implement flex grid in react mui library
Phê duyệt các công cụ và xem xét kết quả.

19. Ví dụ về cấu hình máy chủ MCP cho môi trường cục bộ
Bạn có thể định cấu hình nhiều máy chủ MCP trong môi trường cục bộ bằng cách sử dụng cấu hình sau.
{
"mcpServers": {
"Snyk Security Scanner": {
"command": "snyk",
"args": [
"mcp",
"-t",
"stdio",
"--experimental"
],
"env": {}
},
"atlassian": {
"command": "npx",
"args": [
"-y",
"mcp-remote",
"https://mcp.atlassian.com/v1/sse"
]
},
"playwright": {
"command": "npx",
"args": [
"@playwright/mcp@latest"
]
},
"github": {
"command": "npx",
"args": [
"-y",
"@modelcontextprotocol/server-github"
],
"env": {
"GITHUB_PERSONAL_ACCESS_TOKEN": "******"
}
}
}
}
Các máy chủ MCP trong cấu hình này sẽ biến tác nhân Gemini CLI của bạn thành một công cụ phát triển và cộng tác linh hoạt bằng cách cung cấp quyền truy cập được tiêu chuẩn hoá vào các hệ thống bên ngoài. Cụ thể, máy chủ Snyk Security Scanner cho phép tác nhân kiểm tra mã và các phần phụ thuộc để tìm lỗ hổng bảo mật mà không cần rời khỏi không gian làm việc hiện tại, trong khi máy chủ Atlassian kết nối với Jira và Confluence, cho phép Gemini CLI tạo, tìm kiếm và cập nhật các vấn đề hoặc tài liệu bằng ngôn ngữ tự nhiên. Hơn nữa, máy chủ Playwright cấp cho tác nhân các khả năng tự động hoá trình duyệt, cho phép tác nhân điều hướng và tương tác với web cho các tác vụ như kiểm thử hoặc trích xuất dữ liệu. Cuối cùng, máy chủ Github cung cấp cho tác nhân quyền truy cập trực tiếp và theo ngữ cảnh vào các kho lưu trữ của bạn, cho phép tác nhân quản lý yêu cầu kéo, phân loại vấn đề và phân tích cơ sở mã, giúp giảm đáng kể việc chuyển đổi ngữ cảnh và tăng năng suất trong toàn bộ quy trình phát triển của bạn.
20. Kết luận về Gemini CLI
Tóm lại, Gemini CLI là một tác nhân AI mã nguồn mở mạnh mẽ và linh hoạt, tích hợp liền mạch với các mô hình Gemini của Google Cloud, giúp tăng đáng kể năng suất của nhà phát triển. Trong suốt lớp học này, chúng ta đã khám phá các khả năng của Gemini trong việc tinh giản nhiều tác vụ phát triển phổ biến, từ việc tìm hiểu các cơ sở mã phức tạp và tạo tài liệu cũng như kiểm thử đơn vị cần thiết cho đến việc tái cấu trúc hiệu quả cả thành phần giao diện người dùng và thành phần phụ trợ của một ứng dụng web Python. Bằng cách tận dụng Gemini CLI, các nhà phát triển có thể giảm thiểu việc chuyển đổi ngữ cảnh, tự động hoá các quy trình lặp đi lặp lại và cuối cùng là cung cấp mã chất lượng cao hơn với hiệu quả cao hơn. Khả năng mang sức mạnh của AI tạo sinh trực tiếp vào dòng lệnh thực sự mang tính cách mạng đối với quy trình phát triển.
21. Xin chúc mừng!
Xin chúc mừng, bạn đã hoàn tất lớp học lập trình này!
Nội dung chúng ta đã đề cập:
- Sử dụng Gemini CLI cho các tác vụ phổ biến của nhà phát triển
Bước tiếp theo:
- Sắp có thêm nhiều buổi thực hành!
Dọn dẹp
Để tránh bị tính phí vào tài khoản Google Cloud của bạn cho các tài nguyên được dùng trong hướng dẫn này, hãy xoá dự án chứa các tài nguyên đó hoặc giữ lại dự án rồi xoá từng tài nguyên.
Xoá dự án
Cách dễ nhất để loại bỏ phí thanh toán là xoá dự án mà bạn đã tạo cho hướng dẫn này.
©2024 Google LLC Bảo lưu mọi quyền. Google và biểu trưng Google là các nhãn hiệu của Google LLC. Tất cả các tên công ty và sản phẩm khác có thể là nhãn hiệu của công ty liên quan tương ứng.