1. Genel Bakış
Bu laboratuvarda, Google Cloud'daki açık kaynaklı ve yapay zeka destekli bir aracı olan Gemini CLI'nin kullanımı üzerinde durulmaktadır. Mevcut kod tabanlarını anlama, doküman ve birim testi oluşturma, Python web uygulamasının hem kullanıcı arayüzü hem de arka uç bileşenlerini yeniden düzenleme gibi çeşitli görevler için Gemini CLI'yı kullanmayı öğreneceksiniz.
Öğrenecekleriniz
Bu laboratuvarda şunları yapmayı öğreneceksiniz:
- Gemini CLI'yı yaygın geliştirici görevleri için kullanma
Ön koşullar
- Bu laboratuvarda, Cloud Console ve Cloud Shell ortamlarına aşina olduğunuz varsayılır.
2. Kurulum ve Gereksinimler
Cloud projesi kurulumu
- Google Cloud Console'da oturum açın ve yeni bir proje oluşturun veya mevcut bir projeyi yeniden kullanın. Gmail veya Google Workspace hesabınız yoksa oluşturmanız gerekir.



- Proje adı, bu projenin katılımcıları için görünen addır. Google API'leri tarafından kullanılmayan bir karakter dizesidir. Bu bilgiyi istediğiniz zaman güncelleyebilirsiniz.
- Proje kimliği, tüm Google Cloud projelerinde benzersizdir ve sabittir (ayarlandıktan sonra değiştirilemez). Cloud Console, benzersiz bir dizeyi otomatik olarak oluşturur. Genellikle bu dizenin ne olduğuyla ilgilenmezsiniz. Çoğu codelab'de proje kimliğinize (genellikle
PROJECT_IDolarak tanımlanır) başvurmanız gerekir. Oluşturulan kimliği beğenmezseniz başka bir rastgele kimlik oluşturabilirsiniz. Dilerseniz kendi adınızı deneyerek kullanılabilir olup olmadığını kontrol edebilirsiniz. Bu adım tamamlandıktan sonra değiştirilemez ve proje süresince geçerli kalır. - Bazı API'lerin kullandığı üçüncü bir değer olan Proje Numarası da vardır. Bu üç değer hakkında daha fazla bilgiyi belgelerde bulabilirsiniz.
- Ardından, Cloud kaynaklarını/API'lerini kullanmak için Cloud Console'da faturalandırmayı etkinleştirmeniz gerekir. Bu codelab'i tamamlamak neredeyse hiç maliyetli değildir. Bu eğitimin ötesinde faturalandırılmayı önlemek için kaynakları kapatmak üzere oluşturduğunuz kaynakları veya projeyi silebilirsiniz. Yeni Google Cloud kullanıcıları 300 ABD doları değerinde ücretsiz deneme programından yararlanabilir.
Ortam Kurulumu
Gemini Chat'i açın.

Alternatif olarak, arama çubuğuna "Gemini'a Sor" yazın.

Google Cloud için Gemini API'yi etkinleştirin:

Bir sonraki ekranda GCA'yı etkinleştirin.

"Start chatting" simgesini tıklayın ve denemek için örnek sorulardan birini yanıtlayın veya kendi isteminizi yazın.

Deneyebileceğiniz istemler:
- Cloud Run'ı 5 temel noktada açıklayın.
- Google Cloud Run Ürün Yöneticisi olarak, Cloud Run'ı bir öğrenciye 5 kısa madde halinde açıklayın.
- Google Cloud Run Ürün Yöneticisi olarak, Cloud Run'ı 5 kısa madde halinde Certified Kubernetes Developer'a açıkla.
- Google Cloud Run Ürün Yöneticisi olarak, Cloud Run'ı ne zaman kullanacağınızı ve GKE'yi ne zaman kullanacağınızı 5 kısa madde halinde kıdemli bir geliştiriciye açıklayın.
İşiniz bittikten sonra Gemini Cloud Assist sohbet penceresini kapatın.
Daha iyi istemler yazma hakkında daha fazla bilgi edinmek için İstem Kılavuzu'na göz atın.
Google Cloud için Gemini, verilerinizi nasıl kullanır?
Google'ın gizlilik taahhüdü
Google, sektörde yapay zeka/makine öğrenimi gizlilik taahhüdü yayınlayan ilk şirketlerden biriydi. Bu taahhütte, müşterilerin bulutta depolanan verileri üzerinde en yüksek düzeyde güvenlik ve denetime sahip olması gerektiğine inandığımız belirtilir.
Gönderdiğiniz ve aldığınız veriler
Gemini'a sorduğunuz sorular (Gemini'a analiz etmesi veya tamamlaması için gönderdiğiniz giriş bilgileri ya da kodlar dahil) istem olarak adlandırılır. Gemini'dan aldığınız yanıtlar veya kod tamamlama işlemleri, yanıt olarak adlandırılır. Gemini, istemlerinizi veya yanıtlarını modellerini eğitmek için veri olarak kullanmaz.
İstemlerin şifrelenmesi
Gemini'a istem gönderdiğinizde, verileriniz aktarım sırasında şifrelenir ve Gemini'daki temel modele giriş olarak gönderilir.
Gemini'dan oluşturulan program verileri
Gemini, birinci taraf Google Cloud kodu ve seçili üçüncü taraf kodu kullanılarak eğitilmiştir. Gemini'ın sunduğu kod tamamlama, oluşturma veya analiz özellikleri de dahil olmak üzere kodunuzun güvenliği, testi ve etkinliği sizin sorumluluğunuzdadır.
Google'ın istemlerinizi nasıl işlediği hakkında daha fazla bilgi edinin.
3. İstemleri test etme seçenekleri
Mevcut istemleri değiştirmek isterseniz birkaç seçeneğiniz vardır.
Vertex AI Studio, Google Cloud'un Vertex AI platformunun bir parçasıdır ve üretken yapay zeka modellerinin geliştirilmesini ve kullanılmasını basitleştirmek ve hızlandırmak için özel olarak tasarlanmıştır.
Google AI Studio, istem mühendisliği ve Gemini API ile prototip oluşturma ve deneme yapmaya yönelik web tabanlı bir araçtır.
- Gemini web uygulaması (gemini.google.com)
Google Gemini web uygulaması (gemini.google.com), Google'ın Gemini yapay zeka modellerinin gücünü keşfetmenize ve kullanmanıza yardımcı olmak için tasarlanmış web tabanlı bir araçtır.
- Android için Google Gemini mobil uygulaması ve iOS'te Google uygulaması
4. Uygulamayı indirip inceleme
Arama çubuğunun sağındaki simgeyi tıklayarak Cloud Shell'i etkinleştirin.

Yetkilendirmeniz istenirse devam etmek için "Yetkilendir"i tıklayın.

Terminalde, Git deposunu yerel olarak klonlamak için aşağıdaki komutları çalıştırın.
git clone https://github.com/gitrey/calendar-app-lab
cd calendar-app-lab
"Cloud Shell Düzenleyici"yi başlatın.

"calendar-app-lab" klasörünü açın.

Cloud Shell Düzenleyici'de yeni bir terminal başlatın.

Ortamınız aşağıdaki ekran görüntüsüne benzer olmalıdır.

5. Gemini CLI'ya Giriş
Gemini CLI, Google Cloud'un Gemini modelleriyle entegre olan açık kaynaklı bir yapay zeka aracısıdır. Bu araç, geliştiricilerin doğrudan terminallerinden çeşitli görevleri (ör. kod tabanlarını anlama, doküman ve birim testi oluşturma, kodu yeniden düzenleme) gerçekleştirmesine olanak tanır. Gemini CLI'nin temel avantajı, üretken yapay zekanın gücünü doğrudan geliştiricinin komut satırı ortamına taşıyarak geliştirme iş akışlarını kolaylaştırma, bağlam değiştirmeyi azaltma ve üretkenliği artırma becerisidir.
Ortam değişkenini ayarlamak için bu adımın Qwiklabs ortamında yapılması gerekmez. Sonraki adıma geçin.
Yerel ortamınızda kuruluşunuzun ücretli Code Assist lisansını kullanıyorsanız terminalinizde Google Cloud projesini ayarlamayı unutmayın. Daha fazla bilgi edinin.
export GOOGLE_CLOUD_PROJECT="YOUR_PROJECT_NAME"
Proje klasörünün kök dizininde olduğunuzu kontrol edin:
cd ~/calendar-app-lab
Terminal penceresinde Gemini CLI'yı başlatın:
gemini
Ortamınız aşağıdaki ekran görüntüsüne benzer olmalıdır.
Adımları yerel ortamınızda uyguluyorsanız IDE'nizle entegrasyonu etkinleştirebilirsiniz.
Bu ayarı /ide disable | enable komutunu çalıştırarak istediğiniz zaman değiştirebilirsiniz.

Laboratuvarı Qwiklabs ortamında çalıştırıyorsanız "Use Cloud Shell user credentials"yı seçin.
Aksi takdirde, aşağıdaki komutu çalıştırarak Gemini CLI'yi doğrulayın ve "Login with Google"yı seçin:
/auth
CLI'yı yeniden başlattıktan sonra, sağlanan bağlantıyı kullanarak uygulamayı yetkilendirmeniz istenir.

Bağlantıyı açın ve Qwiklabs öğrenci kimlik bilgilerinizle oturum açma adımlarını uygulayın. 
Doğrulama kodunu kopyalayın ve kodu yapıştırarak işlemi tamamlamak için terminale dönün.
Kimlik doğrulama yönteminizi doğrulamak için aşağıdaki komutu çalıştırın:
/about

6. Kod tabanını anlama
Gemini CLI'yı kullanarak dosyaların veya dizinlerin amacını özetlemesini ve karmaşık işlevleri ya da kod bölümlerini açıklamasını isteyerek kod tabanını hızlıca anlayabilirsiniz. Bu sayede geliştiriciler, yeni projelere hızlı bir şekilde dahil olabilir veya mevcut kodun alışılmadık kısımlarını derinlemesine manuel inceleme yapmadan anlayabilir.
Kod tabanı hakkında daha fazla bilgi edinmek için Gemini CLI'da aşağıdaki istemi gönderin:
Don't suggest any changes. Explain this codebase to me.
Çıkışı inceleyin:

7. Uygulamayı yerel olarak başlatma
Gemini CLI, requirements.txt veya temel bir Dockerfile gibi temel yapılandırma dosyalarını otomatik olarak oluşturmanıza yardımcı olarak Python uygulamanızı yerel olarak çalıştırmayı önemli ölçüde basitleştirebilir. Ayrıca, eksik paketlerden veya sürüm çakışmalarından kaynaklanan izleme hatalarını hızlıca açıklayabildiği ve sorunu düzeltmek için genellikle tam pip yükleme komutunu önerebildiği için Python bağımlılıklarını yönetmek ve sorun gidermek için mükemmeldir.
Uygulamayı yerel olarak başlatmak için Gemini CLI terminaline aşağıdaki istemi girin:
Run this app locally
Uygulamayı başlatmak için istemleri uygulayın:

Uygulamayı önizlemek için bağlantıyı tıklayın:

Örnek çıktı:


8. Belge ekleme
Gemini CLI, fonksiyonlar veya sınıflar için anında docstring oluşturmanıza olanak tanıyarak dokümantasyon ve yorum ekleme konusunda etkilidir. Ayrıca, karmaşık veya bilinmeyen kod bloklarına hızlıca açıklayıcı satır içi yorumlar ekleyerek kod tabanının netliğini ve sürdürülebilirliğini önemli ölçüde artırmak için de bu özellikten yararlanabilirsiniz.
Uygulamadaki her Python dosyasına yorum eklemek için Gemini CLI terminalini kullanın ve aşağıdaki istemi girin:
Add docstrings to all files
Önerilen değişiklikleri onaylayın. IDE entegrasyonu etkinse kullanıcı arayüzü kontrollerini kullanarak veya terminalde Enter tuşuna basarak kabul edip devam edebilirsiniz. "ctrl+y" ile otomatik onay(YOLO) modunu da etkinleştirebilirsiniz.

.gitignore dosyasını aşağıdaki istemle güncelleyin:
update .gitignore and add __pycache__ folder
Kaynak Kontrolü görünümüne geçin ve şimdiye kadar yaptığınız değişiklikleri inceleyin:

9. Birim testleri ekleme
Gemini CLI, geliştiricilerin mevcut bir işlevin imzasına ve mantığına dayalı test işlevleri oluşturmasına olanak tanıyarak birim testleri yazmak için mükemmeldir. Başlangıç onayları ve sahte kurulumla birlikte gelen bu testlerin, yalnızca basit yol yürütme değil, gerekli tüm uç durumları anlamlı bir şekilde kapsadığından emin olmak için geliştiriciler tarafından incelenmesi ve doğrulanması gerekir.
Aşağıdaki istemi kullanarak birim testleri oluşturun:
Generate unit tests for @calendar.py
Değişiklikleri inceledikten sonra kabul edin.

Yeni bağımlılıkları yükleyin ve testleri çalıştırın. Gemini CLI, testler geçene ve kod doğrulanana kadar oluşturulan kodu döngü içinde gözlemler, düzeltir ve yeniden çalıştırır.

10. Hataları kontrol etme
Gemini KSA, kod snippet'lerini inceleyip analiz etmesini istemenize olanak tanıyarak mantıktaki hataları kontrol etmenize yardımcı olabilir. Böylece olası mantıksal kusurları, birer birer hataları veya yanlış koşullu işlemleri belirleyebilirsiniz. Kodun amaçlanan davranışını açıklayıp CLI'dan tutarsızlıkları tespit etmesini isteyerek kodu çalıştırmadan önce küçük kusurları hızlıca yakalayabilirsiniz.
Dönüşüm mantığındaki hataları kontrol etmek için Gemini CLI'da aşağıdaki istemi gönderin:
Are there any bugs in the conversion logic? Check if negative numbers are handled properly.
Önerilen değişiklikleri inceleyin ve sohbette kabul edin:

11. Refactor UI
Gemini CLI, eski kullanıcı arayüzü kalıplarını (ör. sınıf bileşenleri) daha yeni ve modern işlevsel paradigmalara (ör. React'teki kancalar) çevirmenize yardımcı olarak veya daha iyi sürdürülebilirlik için yapısal iyileştirmeler önererek kullanıcı arayüzü yeniden düzenlemesine önemli ölçüde yardımcı olabilir. Bu aracı, mevcut kullanıcı arayüzü kodunu daha modüler ve yeniden kullanılabilir bileşenlere dönüştürmek için kullanabilirsiniz. Böylece daha temiz ve standartlaştırılmış bir arayüz tasarımı elde edebilirsiniz.
Gemini CLI'ya aşağıdaki istemi göndererek Bootstrap kitaplığını kullanarak kullanıcı arayüzünü yeniden düzenleyin:
Refactor UI to use Bootstrap library
Değişiklikleri inceleyip kabul edin:

Başlamak için uygulamayı başlatın. Önceden çalıştırılmışsa sayfayı yeniden yüklemeniz yeterlidir.
python3 main.py
Sayfayı yeniden yükleyip değişiklikleri kontrol edin.


Sorunlar ortaya çıktığında hata sayfası gösterilmesini sağlamak için hata işlemeyi uygulayın.
Implement error handling to display an error page when issues occur.
Güncellemeleri görmek için lütfen sayfayı yenileyin.
Hata sayfasını onaylamak için negatif bir sayı gönderin.

12. Arka Ucu Yeniden Düzenleme
Gemini CLI, eski çerçeve kodunun modern alternatiflere taşınmasına yardımcı olarak veya monolitik hizmetlerin daha yönetilebilir mikro hizmet bileşenlerine yeniden yapılandırılmasına yardımcı olarak arka uç yeniden düzenlemesi için etkilidir. Veritabanı sorgu modellerini iyileştirmek veya daha verimli API uç noktası tasarımları önermek için sunucu tarafı mantığını analiz edebilir. Böylece performans ve ölçeklenebilirlik korunur veya artırılır.
Dönüşüm isteklerini belleğe kaydetmek için arka ucu değiştirin.
Store requests in memory and create a page to display conversion history. Add links on all pages to view the history.
Sohbetteki değişiklikleri inceleyip kabul edin:

Uygulamaya birkaç istek gönderin, ardından geçmiş sayfasını inceleyin.

Dönüşüm isteklerinin geçmişini inceleyin.

README.md dosyasını mevcut kod tabanı durumuyla güncellemek için Gemini CLI üzerinden şu istemi gönderin:
analyze README.md file and update it with latest codebase state
Çıkışı inceleyin. Cloud Shell entegrasyonunu etkinleştirdiyseniz değişikliklere erişmek için kullanıcı arayüzü kontrolünü kullanabilir veya bunu terminalden yapabilirsiniz.
13. Gemini CLI'da Yerleşik Araçlar
Gemini CLI, Gemini modelinin yerel ortamınızla etkileşim kurmak, bilgilere erişmek ve işlemleri gerçekleştirmek için kullandığı yerleşik araçlar içerir. Bu araçlar, CLI'nın özelliklerini geliştirerek metin oluşturmanın ötesine geçmesini ve çok çeşitli görevlerde yardımcı olmasını sağlar.
Kullanılabilir araçları görüntülemek için Gemini CLI'da şu istemi gönderin:
/tools
Çıkışı inceleyin.

Gemini CLI, sağladığınız göreve göre en uygun yerleşik araçları akıllıca seçer. Böylece, isteğinizi ve mevcut işlevleri anlayarak karmaşık işlemleri gerçekleştirebilir. Yerleşik araçlar hakkında daha fazla bilgi edinin.
14. Gemini CLI Repo Init Komutu
Gemini CLI, projeyi analiz etmek ve özel bir GEMINI.md dosyası oluşturmak için bir komut içerir.
GEMINI.md dosyasını oluşturmak için Gemini CLI'yi kullanarak aşağıdaki istemi gönderin:
/init
Çıkışı inceleyin. Bu komut, projenin amacını, teknolojilerini, derleme/çalıştırma talimatlarını ve gelecekteki bağlam için geliştirme kurallarını özetleyen bir GEMINI.md dosyası oluşturur.
Projenizin GEMINI.md dosyasında hangi talimatların veya bağlamın yer alması gerektiğini anlamak için gemini-cli deposunda bulunan GEMINI.md dosyasını inceleyebilirsiniz.
15. Gemini CLI Özel Komutları
Gemini CLI'da özel komutlar kullanarak geliştirme iş akışınızı kolaylaştırabilir ve tutarlılığı koruyabilirsiniz. Bu komutlar, en çok kullandığınız istemler için kişisel kısayollar olarak işlev görür. Tek bir projeye özel komutlar oluşturabilir veya bunları tüm projelerinizde genel olarak kullanılabilir hale getirebilirsiniz.
Depoda, .gemini/commands klasöründe bulunan çeşitli özel komutlar yer alır.
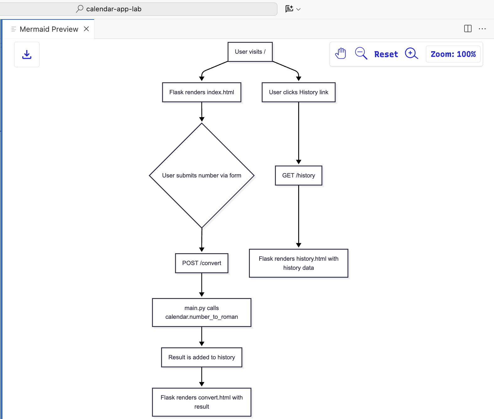
Şema Oluşturmak İçin Özel Komut
Mermaid biçiminde bir istek akışı şeması oluşturmak için bu istemi Gemini CLI'da gönderin.
Klasör oluşturma ve dosya kaydetme gibi araç çağrılarını kabul etme
/diagram:new request flow for this app
Çıkışı inceleyin.

Şemayı önizlemek istiyorsanız Marketplace'ten Mermaid Chart uzantısını yükleyin.

Dosyayı açın ve içerik menüsünden önizlemeyi seçin.


Sunu Oluşturmak İçin Özel Komut
Marp biçiminde önemli noktaları içeren bir sunu oluşturmak için bu istemi Gemini CLI'da gönderin.
Klasör oluşturma ve dosya kaydetme gibi araç çağrılarını kabul etme
/deck:new key points and details for this app
Çıkışı inceleyin.

Marp uzantısı için web tarayıcısı yüklenmesi gerektiğinden bu adım Cloud Shell ile uyumlu değildir.
Desteyi kaydetmek için Marketplace'ten Marp for VS Code uzantısını yükleyin.

Aksi takdirde, oluşturulan dosyayı düzenleyicide açıp komut paletinden "Marp: Export Slide Deck"yı seçersiniz.

Yeni özellik uygulaması planlamak için özel komut
Kullanıcı arayüzünü yeniden düzenlemek için bu istemi Gemini CLI'da gönderin.
Klasör oluşturma ve dosya kaydetme gibi araç çağrılarını kabul etme
/plan:new refactor UI to use Materialize CSS
Çıkışı inceleyin.

Daha önce oluşturulan plana göre, bu istemi Gemini KSA üzerinden göndererek kullanıcı arayüzü yeniden düzenleme sürecini başlatın.
Klasör oluşturma ve dosya kaydetme gibi araç çağrılarını kabul etme "ctrl+y" kullanarak araçların otomatik onay modunu(YOLO mode) etkinleştirebilirsiniz.
/plan:impl implement the plan to refactor the app

Uygulamayı başlatın/yeniden yükleyin ve çıkışı inceleyin:


16. Gemini CLI Etkileşimli Olmayan Modu
Gemini CLI'yı CI/CD ardışık düzeninde etkileşimli olmayan bir modda çalıştırırken, istemleri ve komutları doğrudan CLI'ya ileterek çeşitli görevleri manuel müdahale gerektirmeden otomatikleştirebilirsiniz. Bu sayede, kod analizi, doküman oluşturma ve diğer geliştirme görevleri için otomatik iş akışlarına sorunsuz entegrasyon sağlanır.
Yeni bir terminal açın veya mevcut Gemini CLI oturumunu kapatıp bu komutu çalıştırın.
gemini -p "Explain the architecture of this codebase"
Çıkışı inceleyin.
Görev için araçların onaylanması gerekiyorsa -y işaretini kullanarak YOLO modunu etkinleştirebilirsiniz.
gemini -p "Explain the architecture of this codebase and save the file in the markdown format in the docs folder" -y
Çıkışı inceleyin.
Gemini CLI'yı etkileşimli olmayan modda kullanarak CI/CD ardışık düzenlerinizin otomasyon özelliklerini önemli ölçüde geliştirebilir, böylece daha verimli geliştirme döngüleri ve daha iyi kod kalitesi elde edebilirsiniz.
17. Gemini CLI Shell Modu
LLM'ler karmaşık görevleri yerine getirse de doğrudan komutlar basit işlemler için daha verimlidir. ! prefix, yapay zeka ile geleneksel komut satırı arayüzleri arasında sorunsuz geçiş yapmanızı sağlar.
!ls
Çıkışı inceleyin. Kabuk modundan çıkmak için Escape tuşuna basın.
18. Gemini CLI MCP desteği
Gemini CLI, Model Context Protocol (MCP) aracılığıyla Jira, Confluence veya GitHub gibi üçüncü taraf sistemlerle entegre olabilir. Bu, MCP sunucusu özel araç entegrasyonları aracılığıyla gerçekleştirilir. Bu entegrasyonlar, Gemini CLI'nın JIRA biletleri oluşturmasına veya güncellemesine, Confluence sayfalarından bilgi getirmesine, çekme istekleri oluşturmasına vb. olanak tanır.
Yapılandırma dosyasını oluşturmak için bu komutu terminalde çalıştırın veya kabuk modunu kullanın.
echo '{
"mcpServers": {
"context7": {
"httpUrl": "https://mcp.context7.com/mcp"
}
}
}' > .gemini/settings.json
Gemini CLI oturumunu başlatma:
gemini
Yapılandırılmış MCP sunucularını doğrulayın:
/mcp
Çıkışı inceleme

Yapılandırılmış MCP sunucusunu test etmek için istemi gönderin:
use context7 tools to look up how to implement flex grid in react mui library
Araçları onaylayın ve çıkışı inceleyin.

19. Yerel ortamınız için örnek MCP sunucusu yapılandırması
Aşağıdaki yapılandırmayı kullanarak yerel ortamınızda birden fazla MCP sunucusu yapılandırabilirsiniz.
{
"mcpServers": {
"Snyk Security Scanner": {
"command": "snyk",
"args": [
"mcp",
"-t",
"stdio",
"--experimental"
],
"env": {}
},
"atlassian": {
"command": "npx",
"args": [
"-y",
"mcp-remote",
"https://mcp.atlassian.com/v1/sse"
]
},
"playwright": {
"command": "npx",
"args": [
"@playwright/mcp@latest"
]
},
"github": {
"command": "npx",
"args": [
"-y",
"@modelcontextprotocol/server-github"
],
"env": {
"GITHUB_PERSONAL_ACCESS_TOKEN": "******"
}
}
}
}
Bu yapılandırmadaki MCP sunucuları, harici sistemlere standartlaştırılmış erişim sağlayarak Gemini CLI aracınızı dinamik bir geliştirme ve işbirliği aracına dönüştürür. Snyk Security Scanner sunucusu, temsilcinin mevcut çalışma alanınızdan ayrılmadan kod ve bağımlılıkları güvenlik açıkları açısından kontrol etmesine olanak tanır. Atlassian sunucusu ise Jira ve Confluence'a bağlanarak Gemini CLI'nın doğal dili kullanarak sorun veya doküman oluşturmasına, arama yapmasına ve bunları güncellemesine olanak tanır. Ayrıca Playwright sunucusu, temsilciye tarayıcı otomasyonu özellikleri sunar. Bu sayede temsilci, test veya veri ayıklama gibi görevler için web'de gezinebilir ve web ile etkileşimde bulunabilir. Son olarak, GitHub sunucusu, aracıya depolarınıza doğrudan ve bağlamsal erişim sağlar. Böylece, PR'leri yönetebilir, sorunları önceliklendirebilir ve kod tabanını analiz edebilir. Bu sayede bağlam değiştirme önemli ölçüde azaltılır ve tüm geliştirme iş akışınızda üretkenlik artar.
20. Gemini CLI Sonuç
Sonuç olarak Gemini CLI, Google Cloud'un Gemini modelleriyle sorunsuz bir şekilde entegre olan, geliştiricilerin üretkenliğini önemli ölçüde artıran güçlü ve çok yönlü bir açık kaynak yapay zeka aracısı olarak öne çıkıyor. Bu laboratuvar boyunca, karmaşık kod tabanlarını anlamaktan temel dokümanları ve birim testlerini oluşturmaya, Python web uygulamasının hem ön uç hem de arka uç bileşenlerini verimli bir şekilde yeniden düzenlemeye kadar çeşitli yaygın geliştirme görevlerini kolaylaştırmadaki özelliklerini inceledik. Geliştiriciler, Gemini CLI'den yararlanarak bağlam değiştirmeyi azaltabilir, tekrarlayan süreçleri otomatikleştirebilir ve sonuç olarak daha yüksek kaliteli kodları daha verimli bir şekilde sunabilir. Üretken yapay zekanın gücünü doğrudan komut satırına getirme özelliği, geliştirme iş akışında gerçekten devrim yaratıyor.
21. Tebrikler!
Tebrikler, codelab'i tamamladınız.
İşlediğimiz konular:
- Yaygın geliştirici görevleri için Gemini CLI'ı kullanma
Sıradaki adım:
- Daha fazla uygulamalı oturum geliyor.
Temizleme
Bu eğitimde kullanılan kaynaklar için Google Cloud hesabınızın ücretlendirilmesini önlemek amacıyla kaynakları içeren projeyi silin veya projeyi koruyup tek tek kaynakları silin.
Projeyi silme
Faturalandırılmanın önüne geçmenin en kolay yolu, eğitim için oluşturduğunuz projeyi silmektir.
©2024 Google LLC. Tüm hakları saklıdır. Google ve Google logosu, Google LLC şirketinin ticari markalarıdır. Diğer tüm şirket ve ürün adları ilişkili oldukları şirketlerin ticari markaları olabilir.