1. סקירה כללית
ה-Lab הזה מתמקד בשימוש ב-Gemini CLI, סוכן מבוסס-AI בקוד פתוח ב-Google Cloud. תלמדו איך להשתמש ב-Gemini CLI למשימות שונות, כולל הבנה של מאגרי codebase קיימים, יצירת מאמרי עזרה ובדיקות יחידה (unit testing), וארגון הקוד מחדש (Refactoring) של רכיבי ממשק משתמש ובק-אנד של אפליקציית אינטרנט ב-Python.
מה תלמדו
בשיעור Lab זה תלמדו איך:
- איך משתמשים ב-Gemini CLI למשימות נפוצות של מפתחים.
דרישות מוקדמות
- ההנחה בשיעור ה-Lab הזה היא שאתם מכירים את הסביבות של Cloud Console ו-Cloud Shell.
2. הגדרה ודרישות
הגדרה של פרויקט ב-Cloud
- נכנסים ל-מסוף Google Cloud ויוצרים פרויקט חדש או משתמשים בפרויקט קיים. אם עדיין אין לכם חשבון Gmail או Google Workspace, אתם צריכים ליצור חשבון.



- שם הפרויקט הוא השם המוצג של הפרויקט הזה למשתתפים. זו מחרוזת תווים שלא נמצאת בשימוש ב-Google APIs. תמיד אפשר לעדכן את המיקום.
- מזהה הפרויקט הוא ייחודי לכל הפרויקטים ב-Google Cloud, והוא קבוע (אי אפשר לשנות אותו אחרי שהוא מוגדר). מסוף Cloud יוצר באופן אוטומטי מחרוזת ייחודית, ובדרך כלל לא צריך לדעת מה היא. ברוב ה-Codelabs, תצטרכו להפנות למזהה הפרויקט (בדרך כלל מסומן כ-
PROJECT_ID). אם אתם לא אוהבים את המזהה שנוצר, אתם יכולים ליצור מזהה אקראי אחר. אפשר גם לנסות כתובת משלכם ולבדוק אם היא זמינה. אי אפשר לשנות את הערך הזה אחרי השלב הזה, והוא יישאר כזה למשך הפרויקט. - לידיעתכם, יש ערך שלישי, מספר פרויקט, שחלק מממשקי ה-API משתמשים בו. במאמרי העזרה מפורט מידע נוסף על שלושת הערכים האלה.
- בשלב הבא, תצטרכו להפעיל את החיוב במסוף Cloud כדי להשתמש במשאבי Cloud או בממשקי API של Cloud. השלמת ה-codelab הזה לא תעלה לכם הרבה, אם בכלל. כדי להשבית את המשאבים ולמנוע חיובים נוספים אחרי שתסיימו את המדריך הזה, תוכלו למחוק את המשאבים שיצרתם או למחוק את הפרויקט. משתמשים חדשים ב-Google Cloud זכאים לתוכנית תקופת ניסיון בחינם בשווי 300$.
הגדרת הסביבה
פותחים צ'אט עם Gemini.

אפשר גם להקליד 'יש לך שאלה ל-Gemini?' בסרגל החיפוש.

מפעילים את Gemini for Google Cloud API:

במסך הבא מפעילים את GCA.

כדי לנסות את התכונה, לוחצים על "Start chatting", בוחרים באחת מהשאלות לדוגמה או מקלידים הנחיה משלכם.

הנחיות שאפשר לנסות:
- תסביר את Cloud Run ב-5 נקודות עיקריות.
- אתה מנהל מוצר ב-Google Cloud Run. תסביר לסטודנט מה זה Cloud Run ב-5 נקודות קצרות.
- אתה מנהל מוצר ב-Google Cloud Run. עליך להסביר מהו Cloud Run למפתח Kubernetes מוסמך ב-5 נקודות קצרות.
- אתה מנהל מוצר של Google Cloud Run. תסביר למפתח בכיר מתי כדאי להשתמש ב-Cloud Run ומתי ב-GKE, ב-5 נקודות קצרות.
בסיום, סוגרים את חלון הצ'אט עם Gemini Cloud Assist.
במדריך לכתיבת הנחיות יש מידע נוסף על כתיבת הנחיות טובות יותר.
איך Gemini for Google Cloud משתמש בנתונים שלכם
המחויבות של Google לפרטיות
Google הייתה אחת החברות הראשונות בתעשייה שפרסמו התחייבות לשמירה על פרטיות ב-AI/ML. במסגרת ההתחייבות הזו, אנחנו מצהירים שאנחנו מאמינים שללקוחות צריכה להיות רמת האבטחה והשליטה הגבוהה ביותר על הנתונים שלהם שמאוחסנים בענן.
נתונים שאתם שולחים ומקבלים
השאלות שאתם שואלים את Gemini, כולל כל קלט מידע או קוד שאתם שולחים ל-Gemini כדי לנתח או להשלים, נקראות הנחיות. התשובות או השלמות הקוד שאתם מקבלים מ-Gemini נקראות תגובות. Gemini לא משתמש בהנחיות שלכם או בתשובות שלו כנתונים לאימון המודלים שלו.
הצפנה של הנחיות
כשאתם שולחים הנחיות ל-Gemini, הנתונים שלכם מוצפנים במהלך ההעברה כקלט למודל הבסיסי ב-Gemini.
נתוני תוכניות שנוצרו על ידי Gemini
Gemini מאומן על קוד של צד ראשון ב-Google Cloud וגם על קוד נבחר של צד שלישי. אתם אחראים לאבטחה, לבדיקה וליעילות של הקוד, כולל השלמה, יצירה או ניתוח של קוד ש-Gemini מציע לכם.
3. אפשרויות לבדיקת הנחיות
אם רוצים לשנות הנחיות קיימות, יש כמה אפשרויות לעשות את זה.
Vertex AI Studio הוא חלק מפלטפורמת Vertex AI של Google Cloud, והוא מיועד במיוחד לפשט ולהאיץ את הפיתוח והשימוש במודלים של AI גנרטיבי.
Google AI Studio הוא כלי מבוסס-אינטרנט ליצירת אב טיפוס ולניסויים בהנדסת הנחיות וב-Gemini API.
- Gemini בדפדפן (gemini.google.com)
אתר Gemini (בכתובת gemini.google.com) הוא כלי מבוסס-אינטרנט שנועד לעזור לכם להכיר את מודלי ה-AI של Google Gemini ולנצל את היכולות שלהם.
- אפליקציית Google Gemini לנייד ל-Android ואפליקציית Google ב-iOS
4. הורדה ובדיקה של האפליקציה
לוחצים על הסמל משמאל לסרגל החיפוש כדי להפעיל את Cloud Shell.

אם מתבקשים לאשר, לוחצים על 'אישור' כדי להמשיך.

במסוף, מריצים את הפקודות הבאות כדי לשכפל את מאגר Git באופן מקומי.
git clone https://github.com/gitrey/calendar-app-lab
cd calendar-app-lab
מפעילים את Cloud Shell Editor.

פותחים את התיקייה calendar-app-lab.

פותחים טרמינל חדש ב-Cloud Shell Editor.

הסביבה שלכם אמורה להיראות כמו בצילום המסך הבא.

5. Gemini CLI: מבוא
Gemini CLI הוא סוכן AI בקוד פתוח שמשולב עם מודלים של Gemini מבית Google Cloud. הוא מאפשר למפתחים לבצע משימות שונות ישירות מהטרמינל, כמו הבנת codebase, יצירת מאמרי עזרה ובדיקות יחידה (unit testing) וארגון הקוד מחדש (Refactoring). היתרון העיקרי של Gemini CLI הוא היכולת שלו לייעל את תהליכי העבודה של הפיתוח. הוא משלב את היכולות של AI גנרטיבי ישירות בסביבת שורת הפקודה של המפתח, וכך מצמצם את הצורך במעבר בין הקשרים ומשפר את הפרודוקטיביות.
בסביבת Qwiklabs, לא צריך להגדיר את משתנה הסביבה. ממשיכים לשלב הבא.
בסביבה המקומית, אם אתם משתמשים ברישיון בתשלום ל-Code Assist מהארגון, חשוב להגדיר את פרויקט Google Cloud במסוף. פרטים נוספים.
export GOOGLE_CLOUD_PROJECT="YOUR_PROJECT_NAME"
בודקים שאתם נמצאים בתיקיית השורש של הפרויקט:
cd ~/calendar-app-lab
מפעילים את Gemini CLI בחלון הטרמינל:
gemini
הסביבה שלכם אמורה להיראות כמו בצילום המסך הבא.
אם אתם מבצעים את השלבים בסביבה המקומית, אתם יכולים להפעיל שילוב עם סביבת הפיתוח המשולבת (IDE).
תמיד אפשר לשנות את זה באמצעות הפעלת הפקודה /ide disable | enable.

אם אתם מריצים את ה-Lab בסביבת Qwiklabs, בוחרים באפשרות Use Cloud Shell user credentials.
אחרת, מריצים את הפקודה הבאה כדי לאמת את Gemini CLI ובוחרים באפשרות Login with Google:
/auth
אחרי שתפעילו מחדש את ה-CLI, תתבקשו לאשר את האפליקציה באמצעות קישור שיוצג.

פותחים את הקישור ופועלים לפי השלבים כדי להיכנס באמצעות פרטי הכניסה של התלמיד ב-Qwiklabs. 
מעתיקים את קוד האימות וחוזרים למסוף כדי להדביק את הקוד ולהשלים את התהליך.
כדי לאמת את שיטת האימות, מריצים את הפקודה הבאה:
/about

6. הבנת ה-codebase
אתם יכולים להשתמש ב-Gemini CLI כדי להבין במהירות את בסיס הקוד. לשם כך, אתם יכולים לבקש ממנו לסכם את המטרה של קבצים או ספריות ולהסביר פונקציות מורכבות או קטעי קוד. כך מפתחים יכולים להצטרף במהירות לפרויקטים חדשים או להבין חלקים לא מוכרים בקוד קיים בלי לבצע בדיקה ידנית מעמיקה.
כדי לקבל מידע נוסף על בסיס הקוד, שולחים את ההנחיה הבאה ב-Gemini CLI:
Don't suggest any changes. Explain this codebase to me.
בודקים את הפלט:

7. הפעלת האפליקציה באופן מקומי
Gemini CLI יכול לפשט באופן משמעותי את ההפעלה של אפליקציית Python באופן מקומי, כי הוא עוזר ליצור באופן אוטומטי קובצי תצורה חיוניים כמו requirements.txt או Dockerfile בסיסי. בנוסף, הוא מצוין לניהול תלות ב-Python ולפתרון בעיות, כי הוא יכול להסביר במהירות שגיאות של מעקב אחר קריאות לפונקציות שנובעות מחבילות חסרות או מגרסאות לא תואמות, ולעתים קרובות הוא מציע את הפקודה המדויקת pip install לתיקון הבעיה.
כדי להפעיל את האפליקציה באופן מקומי, מזינים את ההנחיה הבאה בטרמינל של Gemini CLI:
Run this app locally
פועלים לפי ההנחיות כדי להתחיל את הבקשה:

כדי לראות תצוגה מקדימה של הבקשה, לוחצים על הקישור:

פלט לדוגמה:


8. הוספת תיעוד
Gemini CLI יעיל לתיעוד ולהוספת הערות, כי הוא מאפשר ליצור באופן מיידי מחרוזות תיעוד לפונקציות או למחלקות. אפשר גם להשתמש בו כדי להוסיף במהירות הערות מוסברות בשורות לקטעי קוד מורכבים או לא מוכרים, וכך לשפר משמעותית את הבהירות של בסיס הקוד ואת יכולת התחזוקה שלו.
כדי להוסיף הערות לכל קובץ Python באפליקציה, משתמשים בטרמינל של Gemini CLI ומזינים את ההנחיה הבאה:
Add docstrings to all files
מאשרים את השינויים שהוצעו. אם השילוב של IDE מופעל, אפשר לאשר ולהמשיך באמצעות אמצעי הבקרה בממשק המשתמש או על ידי הקשה על Enter בטרמינל. אפשר גם להפעיל את מצב האישור האוטומטי(YOLO) באמצעות הפקודה "ctrl+y".

מעדכנים את הקובץ .gitignore באמצעות ההנחיה הבאה:
update .gitignore and add __pycache__ folder
עוברים לתצוגה 'בקרת מקורות' ובודקים את השינויים שביצעתם עד עכשיו:

9. הוספת בדיקות יחידה
ממשק Gemini CLI מצוין לכתיבת בדיקות יחידה, כי הוא מאפשר למפתחים ליצור פונקציות בדיקה על סמך החתימה והלוגיקה של פונקציה קיימת, כולל טענות ראשוניות והגדרת מוקאפ. עם זאת, המפתחים עדיין צריכים לבדוק ולאמת את הבדיקות שנוצרו כדי לוודא שהן מכסות באופן משמעותי את כל מקרי הקצה הנדרשים, ולא רק ביצוע פשוט של נתיב.
כדי ליצור בדיקות יחידה באמצעות ההנחיה הבאה:
Generate unit tests for @calendar.py
בודקים את השינויים ומאשרים אותם.

מתקינים יחסי תלות חדשים ומריצים את הבדיקות. Gemini CLI יצפה בקוד שנוצר, יתקן אותו ויריץ אותו מחדש בלולאה עד שהבדיקות יעברו והקוד יאומת.

10. בדיקת באגים
ה-Gemini CLI יכול לסייע בבדיקת באגים בלוגיקה. אתם יכולים לתת לו הנחיה לבדוק ולנתח קטעי קוד, לזהות פגמים לוגיים פוטנציאליים, שגיאות מסוג off-by-one או טיפול שגוי בתנאים. אם תסבירו ל-CLI מה ההתנהגות הרצויה של הקוד ותבקשו ממנו לזהות אי התאמות, תוכלו לזהות במהירות פגמים קלים לפני שתריצו את הקוד.
כדי לבדוק אם יש באגים בלוגיקת ההמרה, שולחים את ההנחיה הבאה ב-Gemini CLI:
Are there any bugs in the conversion logic? Check if negative numbers are handled properly.
בודקים את השינויים המוצעים ומאשרים אותם בצ'אט:

11. ממשק משתמש של Refactor
ה-Gemini CLI יכול לעזור לכם בארגון מחדש (Refactoring) של ממשק המשתמש באופן משמעותי. הוא יכול לתרגם דפוסי ממשק משתמש ישנים (כמו רכיבי מחלקה) לפרדיגמות פונקציונליות חדשות ומודרניות יותר (כמו הוק (hook) ב-React), או להציע שיפורים מבניים כדי לשפר את יכולת התחזוקה. אפשר להשתמש בו כדי לנתח ולשנות קוד קיים של ממשק משתמש לרכיבים מודולריים יותר שניתנים לשימוש חוזר, וכך ליצור עיצוב נקי ותקני יותר של ממשק המשתמש.
כדי לשכתב את ממשק המשתמש באמצעות ספריית Bootstrap, שולחים את ההנחיה הבאה אל Gemini CLI:
Refactor UI to use Bootstrap library
בודקים ומאשרים את השינויים:

כדי להתחיל, מפעילים את האפליקציה. אם הוא כבר פועל, פשוט טוענים מחדש את הדף.
python3 main.py
טוענים מחדש את הדף ובודקים את השינויים.


כדאי להטמיע טיפול בשגיאות כדי להבטיח שדף שגיאה יוצג כשמתעוררות בעיות.
Implement error handling to display an error page when issues occur.
כדי לראות את העדכונים, צריך לרענן את הדף.
שולחים מספר שלילי כדי לאשר את דף השגיאה.

12. Refactor Backend
Gemini CLI יעיל לארגון הקוד מחדש (Refactoring) של קצה עורפי, כי הוא עוזר להעביר קוד של framework מדור קודם לחלופות מודרניות, או לעזור לשנות את המבנה של שירותים מונוליטיים לרכיבי מיקרו-שירות (microservice) שקל יותר לנהל. הוא יכול לנתח לוגיקה בצד השרת כדי להציע דפוסי שאילתות משופרים במסד הנתונים או עיצובים יעילים יותר של נקודות קצה ל-API, וכך לוודא שהביצועים והמדרגיות נשמרים או משתפרים.
משנים את הקצה העורפי כדי לשמור בקשות המרה בזיכרון.
Store requests in memory and create a page to display conversion history. Add links on all pages to view the history.
בודקים ומאשרים את השינויים בצ'אט:

שולחים כמה בקשות לאפליקציה, ואז בודקים את דף ההיסטוריה.

בודקים את ההיסטוריה של בקשות ההמרה.

כדי לעדכן את קובץ README.md במצב הנוכחי של codebase, שולחים את ההנחיה הבאה באמצעות Gemini CLI:
analyze README.md file and update it with latest codebase state
בודקים את הפלט. אם הפעלתם את השילוב של Cloud Shell, תוכלו להשתמש ברכיב אינטראקטיבי בממשק המשתמש כדי לגשת לשינויים, או לעשות זאת מהטרמינל.
13. כלים מובנים ב-Gemini CLI
Gemini CLI כולל כלים מובנים שמשמשים את מודל Gemini לאינטראקציה עם הסביבה המקומית, לגישה למידע ולביצוע פעולות. הכלים האלה משפרים את היכולות של ממשק שורת הפקודה, ומאפשרים לו לעשות יותר מסתם יצירת טקסט ולעזור במגוון רחב של משימות.
כדי לראות את הכלים הזמינים, שולחים את ההנחיה הזו ב-Gemini CLI:
/tools
בודקים את הפלט.

Gemini CLI בוחר בצורה חכמה את הכלים המובנים המתאימים ביותר על סמך המשימה שאתם נותנים לו, וכך הוא יכול לבצע פעולות מורכבות על ידי מינוף ההבנה שלו לגבי הבקשה שלכם והפונקציות הזמינות. מידע נוסף על הכלים המובנים
14. פקודת Gemini CLI Repo Init
ממשק Gemini CLI כולל פקודה לניתוח הפרויקט וליצירת קובץ GEMINI.md מותאם.
כדי ליצור את הקובץ GEMINI.md, שולחים את ההנחיה הבאה באמצעות Gemini CLI:
/init
בודקים את הפלט. הפקודה הזו תיצור קובץ GEMINI.md, שכולל סיכום של מטרת הפרויקט, הטכנולוגיות שבהן נעשה שימוש, הוראות לבנייה ולהרצה של הפרויקט ומוסכמות פיתוח להקשר עתידי.
כדי להבין אילו הוראות או הקשר לכלול בקובץ GEMINI.md של הפרויקט, נקודת התחלה טובה היא לעיין בקובץ GEMINI.md שנמצא בgemini-cli מאגר.
15. פקודות מותאמות אישית ב-Gemini CLI
אתם יכולים לייעל את תהליך העבודה של הפיתוח ולשמור על עקביות באמצעות פקודות מותאמות אישית ב-Gemini CLI. הפקודות האלה משמשות כקיצורי דרך אישיים להנחיות שבהן אתם משתמשים הכי הרבה. אתם יכולים ליצור פקודות שספציפיות לפרויקט יחיד, או להפוך אותן לזמינות באופן גלובלי בכל הפרויקטים שלכם.
המאגר כולל כמה פקודות בהתאמה אישית שנמצאות בתיקייה .gemini/commands.
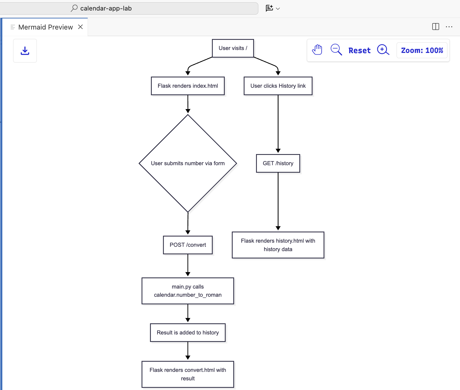
פקודה מותאמת אישית ליצירת תרשים
שולחים את ההנחיה הזו ב-Gemini CLI כדי ליצור תרשים של זרימת בקשות בפורמט Mermaid.
לקבל קריאות לכלים, כמו יצירת תיקייה ושמירת קובץ.
/diagram:new request flow for this app
בודקים את הפלט.

אם רוצים לראות תצוגה מקדימה של התרשים, צריך להתקין את התוסף Mermaid Chart מ-Marketplace.

פותחים את הקובץ ובוחרים באפשרות 'תצוגה מקדימה' בתפריט ההקשר.


פקודה מותאמת אישית ליצירת מצגת
שולחים את ההנחיה הזו ב-Gemini CLI כדי ליצור מצגת עם נקודות מרכזיות בפורמט Marp.
לקבל קריאות לכלים, כמו יצירת תיקייה ושמירת קובץ.
/deck:new key points and details for this app
בודקים את הפלט.

השלב הזה לא תואם ל-Cloud Shell, כי התוסף Marp דורש התקנה של דפדפן אינטרנט.
כדי לשמור את חבילת השקפים, מתקינים את התוסף Marp for VS Code מ-Marketplace.

אחרת, פותחים את הקובץ שנוצר בכלי העריכה, ובחלונית הפקודות בוחרים באפשרות Marp: Export Slide Deck.

פקודה בהתאמה אישית לתכנון הטמעה של תכונה חדשה
שולחים את ההנחיה הזו ב-Gemini CLI כדי לשכתב את ממשק המשתמש.
לקבל קריאות לכלים, כמו יצירת תיקייה ושמירת קובץ.
/plan:new refactor UI to use Materialize CSS
בודקים את הפלט.

מתחילים את תהליך ארגון הקוד מחדש (Refactoring) של ממשק המשתמש על ידי שליחת ההנחיה הזו דרך Gemini CLI, על סמך התוכנית שנוצרה קודם.
לקבל קריאות לכלים, כמו יצירת תיקייה ושמירת קובץ. אפשר להפעיל את מצב האישור האוטומטי של כלי ההגדרות(YOLO mode) באמצעות ctrl+y.
/plan:impl implement the plan to refactor the app

מפעילים או טוענים מחדש את האפליקציה ובודקים את הפלט:


16. מצב לא אינטראקטיבי ב-Gemini CLI
כשמריצים את Gemini CLI במצב לא אינטראקטיבי בצינור CI/CD, אפשר להעביר הנחיות ופקודות ישירות ל-CLI כדי להפוך משימות שונות לאוטומטיות, בלי שתידרש התערבות ידנית. כך אפשר לשלב את התכונה בצורה חלקה בתהליכי עבודה אוטומטיים לניתוח קוד, ליצירת תיעוד ולמשימות פיתוח אחרות.
פותחים טרמינל חדש או סוגרים את הסשן הקיים של Gemini CLI ומריצים את הפקודה הזו.
gemini -p "Explain the architecture of this codebase"
בודקים את הפלט.
אם המשימה שלכם תדרוש אישור של כלים, תוכלו להפעיל את מצב YOLO באמצעות הדגל -y.
gemini -p "Explain the architecture of this codebase and save the file in the markdown format in the docs folder" -y
בודקים את הפלט.
שימוש ב-Gemini CLI במצב לא אינטראקטיבי מאפשר לשפר משמעותית את יכולות האוטומציה של צינורות ה-CI/CD, וכך לקצר את מחזורי הפיתוח ולשפר את איכות הקוד.
17. מצב Shell ב-Gemini CLI
מודלים של שפה גדולה (LLM) יכולים לבצע משימות מורכבות, אבל פקודות ישירות יעילות יותר לפעולות פשוטות. האפשרות ! prefix מאפשרת מעבר חלק בין ממשקי שורת פקודה מבוססי-AI לבין ממשקי שורת פקודה רגילים.
!ls
בודקים את הפלט. מקישים על Escape כדי לצאת ממצב Shell.
18. תמיכה ב-Gemini CLI MCP
Gemini CLI יכול להשתלב עם מערכות של צד שלישי כמו Jira, Confluence או GitHub באמצעות Model Context Protocol (MCP). השילוב הזה מתבצע באמצעות שילובים מותאמים אישית של כלי שרת MCP, שמאפשרים ל-Gemini CLI ליצור או לעדכן כרטיסי JIRA, לאחזר מידע מדפי Confluence, ליצור בקשות משיכה וכו'.
מריצים את הפקודה הזו בטרמינל כדי ליצור את קובץ התצורה או משתמשים במצב Shell.
echo '{
"mcpServers": {
"context7": {
"httpUrl": "https://mcp.context7.com/mcp"
}
}
}' > .gemini/settings.json
מתחילים סשן של Gemini CLI:
gemini
אימות של שרתי MCP שהוגדרו:
/mcp
בדיקת הפלט

שולחים את ההנחיה כדי לבדוק את שרת ה-MCP שהוגדר:
use context7 tools to look up how to implement flex grid in react mui library
מאשרים את הכלים ובודקים את הפלט.

19. דוגמה להגדרת שרתי MCP בסביבה המקומית
אפשר להגדיר כמה שרתי MCP בסביבה המקומית באמצעות ההגדרה הבאה.
{
"mcpServers": {
"Snyk Security Scanner": {
"command": "snyk",
"args": [
"mcp",
"-t",
"stdio",
"--experimental"
],
"env": {}
},
"atlassian": {
"command": "npx",
"args": [
"-y",
"mcp-remote",
"https://mcp.atlassian.com/v1/sse"
]
},
"playwright": {
"command": "npx",
"args": [
"@playwright/mcp@latest"
]
},
"github": {
"command": "npx",
"args": [
"-y",
"@modelcontextprotocol/server-github"
],
"env": {
"GITHUB_PERSONAL_ACCESS_TOKEN": "******"
}
}
}
}
שרתי ה-MCP בתצורה הזו הופכים את סוכן Gemini CLI לכלי דינמי לפיתוח ולשיתוף פעולה, על ידי מתן גישה סטנדרטית למערכות חיצוניות. באופן ספציפי, השרת של Snyk Security Scanner מאפשר לסוכן לבדוק קוד ותלות כדי לזהות נקודות חולשה בלי לצאת מסביבת העבודה הנוכחית, בעוד שהשרת של Atlassian מתחבר ל-Jira ול-Confluence, ומאפשר ל-Gemini CLI ליצור, לחפש ולעדכן בעיות או מסמכים באמצעות שפה טבעית. בנוסף, שרת Playwright מעניק לסוכן יכולות אוטומציה של דפדפן, ומאפשר לו לנווט באינטרנט ולבצע אינטראקציה איתו למשימות כמו בדיקה או חילוץ נתונים. בסופו של דבר, שרת GitHub מעניק לסוכן גישה ישירה להקשר של המאגרים שלכם, ומאפשר לו לנהל בקשות למשיכת קוד, לתעדף בעיות ולנתח את בסיס הקוד. כך הוא מצמצם באופן משמעותי את הצורך בהחלפת הקשר ומגביר את הפרודוקטיביות בכל תהליך הפיתוח.
20. מסקנה בנושא Gemini CLI
לסיכום, Gemini CLI הוא סוכן AI בקוד פתוח, רב-עוצמה ורב-תכליתי, שמשתלב בצורה חלקה עם מודלי Gemini של Google Cloud, ומשפר באופן משמעותי את הפרודוקטיביות של המפתחים. במהלך שיעור ה-Lab הזה, בחנו את היכולות של Gemini Code Assist בייעול משימות פיתוח נפוצות שונות, החל מהבנת בסיסי קוד מורכבים ויצירת תיעוד חיוני ובדיקות יחידה (unit testing), ועד לארגון הקוד מחדש (Refactoring) יעיל של רכיבי קצה קדמי ובק-אנד של אפליקציית אינטרנט ב-Python. בעזרת Gemini CLI, מפתחים יכולים לצמצם את הצורך במעבר בין הקשרים, להפוך תהליכים חוזרים לאוטומטיים ובסופו של דבר לספק קוד באיכות גבוהה יותר וביעילות רבה יותר. היכולת שלו להביא את הכוח של AI גנרטיבי ישירות לשורת הפקודה משנה באופן מהפכני את תהליך העבודה של הפיתוח.
21. מעולה!
כל הכבוד, סיימתם את ה-Codelab!
הנושאים שדיברנו עליהם:
- שימוש ב-Gemini CLI למשימות נפוצות של מפתחים
השלב הבא:
- בקרוב נוסיף עוד סדנאות מעשיות.
הסרת המשאבים
כדי להימנע מחיובים בחשבון Google Cloud בגלל השימוש במשאבים שנעשה במסגרת המדריך הזה, אפשר למחוק את הפרויקט שמכיל את המשאבים, או להשאיר את הפרויקט ולמחוק את המשאבים בנפרד.
מחיקת הפרויקט
הדרך הקלה ביותר לבטל את החיוב היא למחוק את הפרויקט שיצרתם בשביל המדריך.
©2024 Google LLC כל הזכויות שמורות. Google והלוגו של Google הם סימנים מסחריים רשומים של Google LLC. שמות של חברות ומוצרים אחרים הם סימנים מסחריים של החברות שאליהן הם משויכים.