1. Übersicht
In diesem Lab geht es um die Verwendung von Gemini CLI, einem Open-Source-KI-Agenten in Google Cloud. Sie lernen, wie Sie die Gemini CLI für verschiedene Aufgaben verwenden, z. B. zum Analysieren vorhandener Codebases, zum Generieren von Dokumentation und Unittests sowie zum Refaktorieren von UI- und Backend-Komponenten einer Python-Webanwendung.
Lerninhalte
In diesem Lab lernen Sie Folgendes:
- So verwenden Sie die Gemini CLI für häufige Entwickleraufgaben.
Vorbereitung
- Für dieses Lab wird davon ausgegangen, dass Sie mit der Cloud Console und mit Cloud Shell-Umgebungen vertraut sind.
2. Einrichtung und Anforderungen
Cloud-Projekt einrichten
- Melden Sie sich in der Google Cloud Console an und erstellen Sie ein neues Projekt oder verwenden Sie ein vorhandenes. Wenn Sie noch kein Gmail- oder Google Workspace-Konto haben, müssen Sie eins erstellen.



- Der Projektname ist der Anzeigename für die Teilnehmer dieses Projekts. Es handelt sich um einen String, der nicht von Google APIs verwendet wird. Sie können sie jederzeit aktualisieren.
- Die Projekt-ID ist für alle Google Cloud-Projekte eindeutig und unveränderlich (kann nach dem Festlegen nicht mehr geändert werden). In der Cloud Console wird automatisch ein eindeutiger String generiert. Normalerweise ist es nicht wichtig, wie dieser String aussieht. In den meisten Codelabs müssen Sie auf Ihre Projekt-ID verweisen (in der Regel als
PROJECT_IDangegeben). Wenn Ihnen die generierte ID nicht gefällt, können Sie eine andere zufällige ID generieren. Alternativ können Sie es mit einem eigenen Namen versuchen und sehen, ob er verfügbar ist. Sie kann nach diesem Schritt nicht mehr geändert werden und bleibt für die Dauer des Projekts bestehen. - Zur Information: Es gibt einen dritten Wert, die Projektnummer, die von einigen APIs verwendet wird. Weitere Informationen zu diesen drei Werten
- Als Nächstes müssen Sie die Abrechnung in der Cloud Console aktivieren, um Cloud-Ressourcen/-APIs zu verwenden. Die Durchführung dieses Codelabs kostet wenig oder gar nichts. Wenn Sie Ressourcen herunterfahren möchten, um Kosten zu vermeiden, die über diese Anleitung hinausgehen, können Sie die erstellten Ressourcen oder das Projekt löschen. Neue Google Cloud-Nutzer können am Programm Kostenlose Testversion mit einem Guthaben von 300$ teilnehmen.
Umgebung einrichten
Gemini Chat öffnen

Oder geben Sie „Gemini fragen“ in die Suchleiste ein.

Aktivieren Sie die Gemini for Google Cloud API:

Aktivieren Sie GCA auf dem nächsten Bildschirm.

Klicken Sie auf „Start chatting“ und folgen Sie einer der Beispielanfragen oder geben Sie einen eigenen Prompt ein, um die Funktion auszuprobieren.

Probiere folgende Prompts aus:
- Erkläre Cloud Run in fünf Stichpunkten.
- Du bist Google Cloud Run Product Manager und sollst einem Studenten Cloud Run in fünf kurzen Stichpunkten erklären.
- Du bist Google Cloud Run Product Manager. Erkläre einem zertifizierten Kubernetes-Entwickler Cloud Run in fünf kurzen Stichpunkten.
- Du bist Google Cloud Run Product Manager. Erkläre einem Senior Developer in fünf kurzen Stichpunkten, wann du Cloud Run und wann GKE verwenden würdest.
Schließen Sie das Gemini Cloud Assist-Chatfenster, wenn Sie fertig sind.
Weitere Informationen zum Schreiben besserer Prompts finden Sie im Leitfaden für Prompts.
Verwendung Ihrer Daten durch Gemini for Google Cloud
Datenschutzverpflichtung von Google
Google war einer der ersten Anbieter in der Branche, der eine KI-/ML-Datenschutzverpflichtung veröffentlicht hat. Diese legt fest, dass Kunden die höchste Sicherheit und Kontrolle über ihre Daten haben sollten, die in der Cloud gespeichert werden.
Daten, die Sie senden und empfangen
Die Fragen, die Sie Gemini stellen, einschließlich aller eingegebenen Informationen oder des Codes, den Sie zur Analyse oder Vervollständigung an Gemini senden, werden als Prompts bezeichnet. Die Antworten oder Codevorschläge, die Sie von Gemini erhalten, werden als Antworten bezeichnet. Gemini verwendet Ihre Prompts und seine Antworten nicht als Daten zum Trainieren seiner Modelle.
Verschlüsselung von Prompts
Wenn Sie Prompts an Gemini senden, werden Ihre Daten während der Übertragung verschlüsselt und als Eingabe für das zugrunde liegende Modell in Gemini verwendet.
Von Gemini generierte Programmdaten
Gemini wurde mit eigenem Google Cloud-Code sowie mit ausgewähltem Drittanbieter-Code trainiert. Sie sind für die Sicherheit, das Testen und die Funktionsfähigkeit Ihres Codes verantwortlich, einschließlich aller Vervollständigungen, Generierungen oder Analysen von Code, die Gemini Ihnen bereitstellt.
3. Optionen zum Testen von Prompts
Wenn Sie vorhandene Prompts ändern möchten, haben Sie dazu mehrere Möglichkeiten.
Vertex AI Studio ist Teil der Vertex AI-Plattform von Google Cloud und wurde speziell entwickelt, um die Entwicklung und Verwendung von generativen KI-Modellen zu vereinfachen und zu beschleunigen.
Google AI Studio ist ein webbasiertes Tool zum Erstellen von Prototypen und Experimentieren mit Prompt-Engineering und der Gemini API.
- Gemini Web-App (gemini.google.com)
Die Google Gemini Web-App (gemini.google.com) ist ein webbasiertes Tool, mit dem Sie die Leistungsfähigkeit der Gemini-KI-Modelle von Google erkunden und nutzen können.
- Mobile Google Gemini App für Android und Google App für iOS
4. Anwendung herunterladen und prüfen
Aktivieren Sie Cloud Shell, indem Sie rechts neben der Suchleiste auf das Symbol klicken.

Wenn Sie zur Autorisierung aufgefordert werden, klicken Sie auf „Autorisieren“, um fortzufahren.

Führen Sie im Terminal die folgenden Befehle aus, um das Git-Repository lokal zu klonen.
git clone https://github.com/gitrey/calendar-app-lab
cd calendar-app-lab
Starten Sie den Cloud Shell-Editor.

Öffnen Sie den Ordner „calendar-app-lab“.

Starten Sie ein neues Terminal im Cloud Shell-Editor.

Ihre Umgebung sollte ähnlich wie im Screenshot unten aussehen.

5. Einführung in die Gemini-Befehlszeile
Die Gemini CLI ist ein Open-Source-KI-Agent, der in die Gemini-Modelle von Google Cloud integriert ist. Damit können Entwickler verschiedene Aufgaben direkt über ihr Terminal ausführen, z. B. Codebasen analysieren, Dokumentation und Unittests generieren und Code umgestalten. Der Hauptvorteil der Gemini CLI besteht darin, dass sie Entwickler-Workflows optimieren kann, indem sie die Leistungsfähigkeit generativer KI direkt in die Befehlszeilenumgebung des Entwicklers bringt. Dadurch werden Kontextwechsel reduziert und die Produktivität gesteigert.
Dieser Schritt zum Festlegen der Umgebungsvariable ist für die Qwiklabs-Umgebung nicht erforderlich. Fahren Sie mit dem nächsten Schritt fort.
Wenn Sie in Ihrer lokalen Umgebung eine kostenpflichtige Code Assist-Lizenz Ihrer Organisation verwenden, müssen Sie das Google Cloud-Projekt in Ihrem Terminal festlegen. Weitere Informationen.
export GOOGLE_CLOUD_PROJECT="YOUR_PROJECT_NAME"
Prüfen Sie, ob Sie sich im Stammverzeichnis des Projektordners befinden:
cd ~/calendar-app-lab
Starten Sie die Gemini CLI im Terminalfenster:
gemini
Ihre Umgebung sollte ähnlich wie im Screenshot unten aussehen.
Wenn Sie die Schritte in Ihrer lokalen Umgebung ausführen, können Sie die Integration mit Ihrer IDE aktivieren.
Sie können dies jederzeit ändern, indem Sie /ide disable | enable ausführen.

Wenn Sie das Lab in der Qwiklabs-Umgebung ausführen, wählen Sie „Use Cloud Shell user credentials“ aus.
Authentifizieren Sie die Gemini-Befehlszeile andernfalls mit dem folgenden Befehl und wählen Sie „Login with Google“ aus:
/auth
Nach dem Neustart der CLI werden Sie aufgefordert, die Anwendung über einen bereitgestellten Link zu autorisieren.

Öffnen Sie den Link und folgen Sie der Anleitung, um sich mit den Anmeldedaten des Qwiklabs-Teilnehmers anzumelden. 
Kopieren Sie den Bestätigungscode und kehren Sie zum Terminal zurück, um den Vorgang abzuschließen, indem Sie den Code einfügen.
Führen Sie den folgenden Befehl aus, um Ihre Authentifizierungsmethode zu überprüfen:
/about

6. Codebasis verstehen
Mit der Gemini CLI können Sie sich schnell einen Überblick über die Codebasis verschaffen, indem Sie sie bitten, den Zweck von Dateien oder Verzeichnissen zusammenzufassen und komplexe Funktionen oder Codeabschnitte zu erklären. So können Entwickler schnell in neue Projekte einsteigen oder sich mit unbekannten Teilen von vorhandenem Code vertraut machen, ohne dass sie sich manuell intensiv damit auseinandersetzen müssen.
Wenn Sie mehr über die Codebasis erfahren möchten, senden Sie den folgenden Prompt in der Gemini CLI:
Don't suggest any changes. Explain this codebase to me.
Überprüfen Sie die Ausgabe:

7. Anwendung lokal starten
Die Gemini CLI kann das lokale Ausführen Ihrer Python-Anwendung erheblich vereinfachen, indem sie Ihnen hilft, wichtige Konfigurationsdateien wie „requirements.txt“ oder ein einfaches Dockerfile automatisch zu generieren. Außerdem eignet es sich hervorragend für die Verwaltung von Python-Abhängigkeiten und die Fehlerbehebung, da es Traceback-Fehler, die durch fehlende Pakete oder Versionskonflikte verursacht werden, schnell erklären und oft den genauen „pip install“-Befehl vorschlagen kann, um das Problem zu beheben.
Geben Sie den folgenden Prompt in das Gemini CLI-Terminal ein, um die Anwendung lokal zu starten:
Run this app locally
Folgen Sie der Anleitung, um die Anwendung zu starten:

Klicken Sie auf den Link, um eine Vorschau der Anwendung aufzurufen:

Beispielausgabe:


8. Dokumentation hinzufügen
Die Gemini-Befehlszeile eignet sich gut für die Dokumentation und Kommentierung, da Sie sofort Docstrings für Funktionen oder Klassen generieren können. Sie können damit auch schnell erklärende Inline-Kommentare zu komplexen oder unbekannten Codeblöcken hinzufügen, wodurch die Übersichtlichkeit und Wartungsfreundlichkeit des Codes erheblich verbessert wird.
Wenn Sie jeder Python-Datei in der Anwendung Kommentare hinzufügen möchten, verwenden Sie das Gemini CLI-Terminal und geben Sie den folgenden Prompt ein:
Add docstrings to all files
Genehmigen Sie die vorgeschlagenen Änderungen. Wenn die IDE-Integration aktiviert ist, können Sie die Änderungen über die UI-Steuerelemente akzeptieren und fortfahren oder im Terminal die Eingabetaste drücken. Sie können den YOLO-Modus(YOLO = You Only Live Once) auch mit „ctrl+y“ aktivieren.

Aktualisieren Sie die Datei .gitignore mit dem folgenden Prompt:
update .gitignore and add __pycache__ folder
Wechseln Sie zur Ansicht „Versionsverwaltung“ und überprüfen Sie die bisher vorgenommenen Änderungen:

9. Unittests hinzufügen
Die Gemini CLI eignet sich hervorragend zum Schreiben von Unittests, da Entwickler Testfunktionen basierend auf der Signatur und Logik einer vorhandenen Funktion generieren können. Diese Funktionen enthalten bereits erste Zusicherungen und Mock-Einrichtungen. Entwickler müssen die generierten Tests jedoch weiterhin überprüfen und validieren, um sicherzustellen, dass sie alle erforderlichen Grenzfälle abdecken und nicht nur einfache Pfadausführungen.
So generieren Sie Unittests mit dem folgenden Prompt:
Generate unit tests for @calendar.py
Akzeptieren Sie die Änderungen, nachdem Sie sie geprüft haben.

Installieren Sie neue Abhängigkeiten und führen Sie die Tests aus. Die Gemini-Befehlszeile beobachtet, korrigiert und führt den generierten Code in einer Schleife aus, bis die Tests bestanden und der Code validiert ist.

10. Auf Fehler prüfen
Die Gemini CLI kann Sie beim Suchen nach Fehlern in der Logik unterstützen, indem Sie sie auffordern, Code-Snippets zu prüfen und zu analysieren und potenzielle Logikfehler, Off-by-One-Fehler oder eine falsche bedingte Verarbeitung zu erkennen. Wenn Sie das beabsichtigte Verhalten des Codes erläutern und die CLI bitten, Unstimmigkeiten zu erkennen, können Sie subtile Fehler schnell erkennen, bevor Sie den Code ausführen.
Wenn Sie nach Fehlern in der Konvertierungslogik suchen möchten, senden Sie den folgenden Prompt in der Gemini-Befehlszeile:
Are there any bugs in the conversion logic? Check if negative numbers are handled properly.
Vorgeschlagene Änderungen prüfen und im Chat akzeptieren:

11. Benutzeroberfläche refaktorieren
Die Gemini CLI kann Sie beim Refactoring der Benutzeroberfläche erheblich unterstützen, indem sie Ihnen hilft, ältere UI-Muster (z. B. Klassenkomponenten) in neuere, modernere funktionale Paradigmen (z. B. Hooks in React) zu übersetzen oder strukturelle Verbesserungen für eine bessere Wartbarkeit vorzuschlagen. Sie können damit vorhandenen UI-Code analysieren und in modulare, wiederverwendbare Komponenten umgestalten, um ein übersichtlicheres und standardisiertes Oberflächendesign zu erhalten.
So refaktorieren Sie die Benutzeroberfläche mit der Bootstrap-Bibliothek:
Refactor UI to use Bootstrap library
Überprüfen und akzeptieren Sie die Änderungen:

Starten Sie die Anwendung. Wenn sie bereits läuft, laden Sie die Seite einfach neu.
python3 main.py
Aktualisieren Sie die Seite und prüfen Sie die Änderungen.


Implementieren Sie die Fehlerbehandlung, damit bei Problemen eine Fehlerseite angezeigt wird.
Implement error handling to display an error page when issues occur.
Aktualisieren Sie die Seite, um die Änderungen zu sehen.
Senden Sie eine negative Zahl, um die Fehlerseite zu bestätigen.

12. Backend refaktorieren
Die Gemini CLI eignet sich gut für das Refactoring des Back-Ends, da sie bei der Migration von Legacy-Framework-Code zu modernen Alternativen unterstützt oder dabei hilft, monolithische Dienste in besser verwaltbare Microservice-Komponenten umzustrukturieren. Es kann die serverseitige Logik analysieren, um verbesserte Datenbankabfragemuster oder effizientere API-Endpunktdesigns vorzuschlagen. So wird sichergestellt, dass Leistung und Skalierbarkeit beibehalten oder verbessert werden.
Das Backend so ändern, dass Conversion-Anfragen im Arbeitsspeicher gespeichert werden.
Store requests in memory and create a page to display conversion history. Add links on all pages to view the history.
Änderungen im Chat prüfen und akzeptieren:

Senden Sie mehrere Anfragen an die Anwendung und rufen Sie dann die Verlaufsseite auf.

Verlauf der Conversion-Anfragen ansehen

Um die Datei „README.md“ mit dem aktuellen Status der Codebasis zu aktualisieren, senden Sie diesen Prompt über die Gemini-Befehlszeile:
analyze README.md file and update it with latest codebase state
Sehen Sie sich die Ausgabe an. Wenn Sie die Cloud Shell-Integration aktiviert haben, können Sie über die Benutzeroberfläche auf die Änderungen zugreifen oder dies über das Terminal tun.
13. In die Gemini-Befehlszeile integrierte Tools
Die Gemini CLI enthält integrierte Tools, mit denen das Gemini-Modell mit Ihrer lokalen Umgebung interagiert, auf Informationen zugreift und Aktionen ausführt. Diese Tools erweitern die Funktionen der CLI und ermöglichen es, dass sie über die Textgenerierung hinausgeht und bei einer Vielzahl von Aufgaben helfen kann.
Senden Sie diesen Prompt in der Gemini-Befehlszeile, um die verfügbaren Tools aufzurufen:
/tools
Sehen Sie sich die Ausgabe an.

Gemini CLI wählt auf intelligente Weise die am besten geeigneten integrierten Tools basierend auf der von Ihnen angegebenen Aufgabe aus. So können komplexe Vorgänge ausgeführt werden, da die Funktion Ihre Anfrage und die verfügbaren Funktionen versteht. Weitere Informationen zu den integrierten Tools
14. Gemini CLI-Befehl zum Initialisieren des Repositorys
Die Gemini CLI enthält einen Befehl zum Analysieren des Projekts und zum Erstellen einer angepassten GEMINI.md-Datei.
Senden Sie den folgenden Prompt über die Gemini-CLI, um die Datei GEMINI.md zu generieren:
/init
Sehen Sie sich die Ausgabe an. Mit diesem Befehl wird eine GEMINI.md-Datei erstellt, in der der Zweck des Projekts, die Technologien, die Build-/Ausführungsanleitung und die Entwicklungskonventionen für den zukünftigen Kontext zusammengefasst werden.
Um zu verstehen, welche Anweisungen oder welcher Kontext in die GEMINI.md-Datei Ihres Projekts aufgenommen werden sollten, ist es hilfreich, die Datei GEMINI.md im gemini-cli-Repository zu lesen.
15. Benutzerdefinierte Befehle für die Gemini-Befehlszeile
Mit benutzerdefinierten Befehlen in der Gemini CLI können Sie Ihren Entwicklungsablauf optimieren und für Konsistenz sorgen. Diese Befehle dienen als persönliche Tastenkombinationen für Ihre am häufigsten verwendeten Prompts. Sie können Befehle erstellen, die nur für ein einzelnes Projekt gelten, oder sie global für alle Ihre Projekte verfügbar machen.
Das Repository enthält mehrere benutzerdefinierte Befehle im Ordner .gemini/commands.
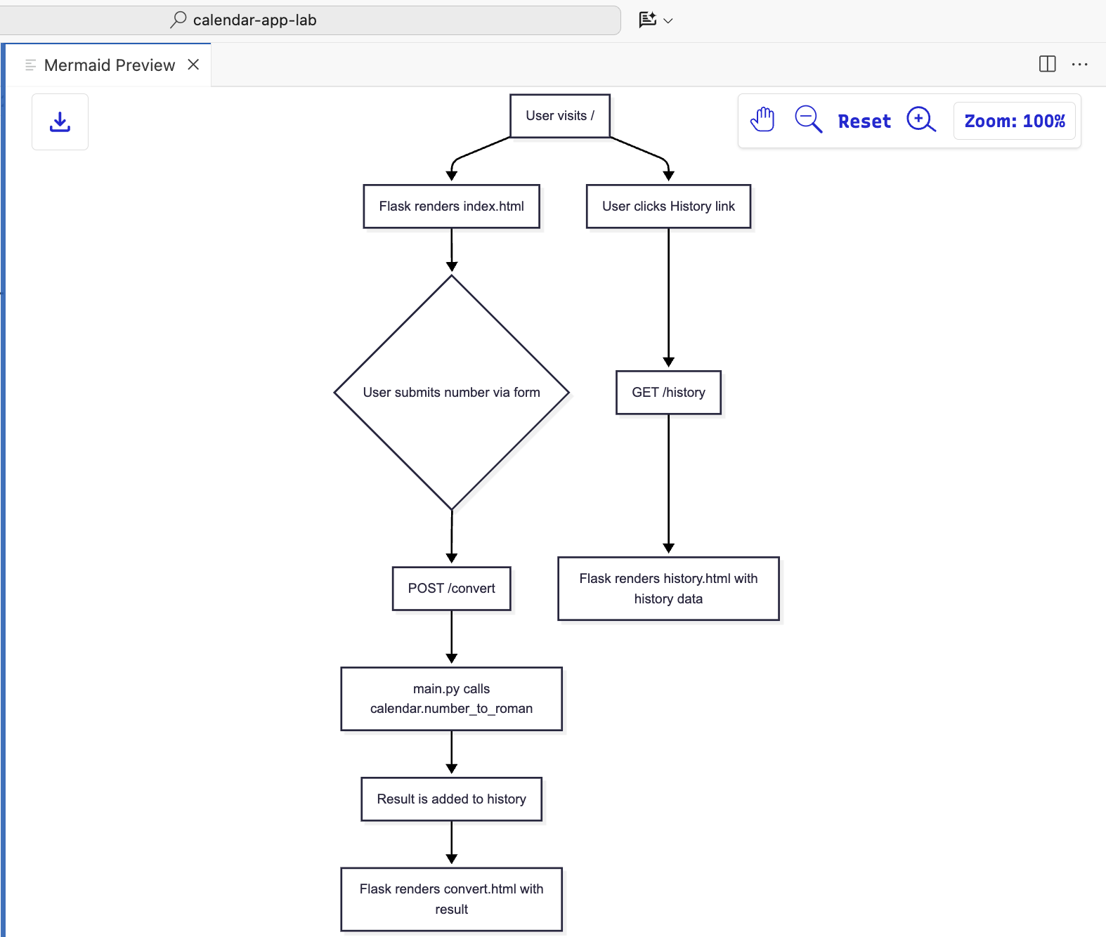
Benutzerdefinierter Befehl zum Erstellen eines Diagramms
Senden Sie diesen Prompt in der Gemini-Befehlszeile, um ein Ablaufdiagramm für Anfragen im Mermaid-Format zu generieren.
Tool-Aufrufe akzeptieren, z. B. zum Erstellen eines Ordners und Speichern einer Datei.
/diagram:new request flow for this app
Sehen Sie sich die Ausgabe an.

Wenn Sie eine Vorschau des Diagramms sehen möchten, installieren Sie die Mermaid Chart-Erweiterung aus dem Marketplace.

Öffnen Sie die Datei und wählen Sie im Kontextmenü „Vorschau“ aus.


Benutzerdefinierter Befehl zum Erstellen eines Decks
Senden Sie diesen Prompt in der Gemini-Befehlszeile, um eine Präsentation mit wichtigen Punkten im Marp-Format zu erstellen.
Tool-Aufrufe akzeptieren, z. B. zum Erstellen eines Ordners und Speichern einer Datei.
/deck:new key points and details for this app
Sehen Sie sich die Ausgabe an.

Dieser Schritt ist nicht mit Cloud Shell kompatibel, da für die Marp-Erweiterung ein Webbrowser installiert sein muss.
Installieren Sie die Marp for VS Code-Erweiterung aus dem Marketplace, um das Deck zu speichern.

Andernfalls würden Sie die generierte Datei im Editor öffnen und in der Befehlspalette „Marp: Export Slide Deck“ auswählen.

Benutzerdefinierter Befehl zum Planen der Implementierung einer neuen Funktion
Senden Sie diesen Prompt in der Gemini CLI, um die Benutzeroberfläche umzugestalten.
Tool-Aufrufe akzeptieren, z. B. zum Erstellen eines Ordners und Speichern einer Datei.
/plan:new refactor UI to use Materialize CSS
Sehen Sie sich die Ausgabe an.

Starten Sie den Prozess zur Umgestaltung der Benutzeroberfläche, indem Sie diesen Prompt über die Gemini CLI einreichen. Er basiert auf dem zuvor generierten Plan.
Tool-Aufrufe akzeptieren, z. B. zum Erstellen eines Ordners und Speichern einer Datei. Sie können den Modus für die automatische Genehmigung von Tools(YOLO mode) mit „ctrl+y“ aktivieren.
/plan:impl implement the plan to refactor the app

Starten/laden Sie die Anwendung neu und prüfen Sie die Ausgabe:


16. Nicht interaktiver Modus der Gemini-Befehlszeile
Wenn Sie die Gemini-Befehlszeile in einer CI/CD-Pipeline im nicht interaktiven Modus ausführen, können Sie verschiedene Aufgaben automatisieren, indem Sie Prompts und Befehle direkt an die Befehlszeile übergeben, ohne dass manuelles Eingreifen erforderlich ist. So ist eine nahtlose Integration in automatisierte Workflows für Codeanalysen, Dokumentationsgenerierung und andere Entwicklungsaufgaben möglich.
Öffnen Sie ein neues Terminal oder schließen Sie die vorhandene Gemini CLI-Sitzung und führen Sie diesen Befehl aus.
gemini -p "Explain the architecture of this codebase"
Sehen Sie sich die Ausgabe an.
Wenn für Ihre Aufgabe die Genehmigung von Tools erforderlich ist, können Sie den YOLO-Modus mit dem Flag -y aktivieren.
gemini -p "Explain the architecture of this codebase and save the file in the markdown format in the docs folder" -y
Sehen Sie sich die Ausgabe an.
Wenn Sie die Gemini CLI im nicht interaktiven Modus verwenden, können Sie die Automatisierungsfunktionen Ihrer CI/CD-Pipelines erheblich verbessern. Das führt zu effizienteren Entwicklungszyklen und einer besseren Codequalität.
17. Gemini CLI-Shell-Modus
LLMs können zwar komplexe Aufgaben erledigen, für einfache Aktionen sind direkte Befehle jedoch effizienter. Mit dem ! prefix können Sie nahtlos zwischen KI und herkömmlichen Befehlszeilenschnittstellen wechseln.
!ls
Sehen Sie sich die Ausgabe an. Drücke Escape, um den Shell-Modus zu beenden.
18. Unterstützung von Gemini CLI für MCP
Die Gemini-Befehlszeile kann über das Model Context Protocol (MCP) in Drittanbietersysteme wie Jira, Confluence oder GitHub eingebunden werden. Dies wird durch benutzerdefinierte Toolintegrationen für MCP-Server erreicht, die es der Gemini-Befehlszeile ermöglichen, JIRA-Tickets zu erstellen oder zu aktualisieren, Informationen von Confluence-Seiten abzurufen, Pull-Anfragen zu erstellen usw.
Führen Sie diesen Befehl im Terminal aus, um die Konfigurationsdatei zu erstellen, oder verwenden Sie den Shell-Modus.
echo '{
"mcpServers": {
"context7": {
"httpUrl": "https://mcp.context7.com/mcp"
}
}
}' > .gemini/settings.json
Gemini CLI-Sitzung starten:
gemini
Konfigurierte MCP-Server prüfen:
/mcp
Die Ausgabe ansehen

Senden Sie den Prompt, um den konfigurierten MCP-Server zu testen:
use context7 tools to look up how to implement flex grid in react mui library
Genehmigen Sie die Tools und prüfen Sie die Ausgabe.

19. Beispiel für die Konfiguration von MCP-Servern für Ihre lokale Umgebung
Sie können mehrere MCP-Server in Ihrer lokalen Umgebung mit der folgenden Konfiguration konfigurieren.
{
"mcpServers": {
"Snyk Security Scanner": {
"command": "snyk",
"args": [
"mcp",
"-t",
"stdio",
"--experimental"
],
"env": {}
},
"atlassian": {
"command": "npx",
"args": [
"-y",
"mcp-remote",
"https://mcp.atlassian.com/v1/sse"
]
},
"playwright": {
"command": "npx",
"args": [
"@playwright/mcp@latest"
]
},
"github": {
"command": "npx",
"args": [
"-y",
"@modelcontextprotocol/server-github"
],
"env": {
"GITHUB_PERSONAL_ACCESS_TOKEN": "******"
}
}
}
}
Die MCP-Server in dieser Konfiguration verwandeln Ihren Gemini CLI-Agenten in ein dynamisches Entwicklungs- und Collaboration-Tool, indem sie standardisierten Zugriff auf externe Systeme ermöglichen. Der Snyk Security Scanner-Server ermöglicht es dem Agent, Code und Abhängigkeiten auf Sicherheitslücken zu prüfen, ohne dass Sie Ihren aktuellen Arbeitsbereich verlassen müssen. Der Atlassian-Server stellt eine Verbindung zu Jira und Confluence her, sodass die Gemini CLI Probleme oder Dokumentation in natürlicher Sprache erstellen, suchen und aktualisieren kann. Außerdem bietet der Playwright-Server dem Agenten Funktionen zur Browserautomatisierung, mit denen er im Web navigieren und interagieren kann, um Aufgaben wie Tests oder Datenextraktion auszuführen. Schließlich bietet der GitHub-Server dem Agenten direkten, kontextbezogenen Zugriff auf Ihre Repositorys, sodass er Pull-Requests verwalten, Probleme priorisieren und die Codebasis analysieren kann. Dadurch werden Kontextwechsel erheblich reduziert und die Produktivität in Ihrem gesamten Entwicklungs-Workflow gesteigert.
20. Gemini-Befehlszeile – Zusammenfassung
Gemini CLI ist ein leistungsstarker und vielseitiger Open-Source-KI-Agent, der sich nahtlos in die Gemini-Modelle von Google Cloud einbinden lässt und die Produktivität von Entwicklern erheblich steigert. In diesem Lab haben wir die Möglichkeiten von Gemini in Bezug auf die Optimierung verschiedener gängiger Entwicklungsaufgaben untersucht. Dazu gehören das Analysieren komplexer Codebases, das Generieren wichtiger Dokumentation und Einheitentests sowie das effiziente Refaktorieren von Frontend- und Backend-Komponenten einer Python-Webanwendung. Mit der Gemini CLI können Entwickler den Kontextwechsel reduzieren, sich wiederholende Prozesse automatisieren und letztendlich effizienter Code von höherer Qualität liefern. Die Möglichkeit, generative KI direkt in der Befehlszeile zu nutzen, revolutioniert den Entwicklungs-Workflow.
21. Glückwunsch!
Herzlichen Glückwunsch! Sie haben das Codelab abgeschlossen.
Behandelte Themen:
- Gemini CLI für häufige Entwickleraufgaben verwenden
Nächste Schritte:
- Weitere praktische Sessions folgen.
Bereinigen
Damit Ihrem Google Cloud-Konto die in dieser Anleitung verwendeten Ressourcen nicht in Rechnung gestellt werden, können Sie entweder das Projekt löschen, das die Ressourcen enthält, oder das Projekt beibehalten und die einzelnen Ressourcen löschen.
Projekt löschen
Am einfachsten vermeiden Sie weitere Kosten durch Löschen des für die Anleitung erstellten Projekts.
© 2024 Google LLC. Alle Rechte vorbehalten. Google und das Google-Logo sind Marken von Google LLC. Alle anderen Unternehmens- und Produktnamen können Marken der jeweils mit ihnen verbundenen Unternehmen sein.