1. 簡介
Looker Studio 可讓您免費建立互動式資訊主頁,並利用精美的資料視覺化呈現功能。您可以從各種來源擷取資料,在 Looker Studio 中製作數量不限的報表,還能使用完整的編輯和共用功能。以下螢幕截圖為 Looker Studio 資訊主頁範例:

( 按這裡即可在 Looker Studio 中查看這個範例報表)
社群連接器是 Looker Studio 的一項功能,可讓您使用 Apps Script 建構連接器,然後連結至任何可連上網際網路的資料來源。Community Connectors 是由 Looker Studio 社群所建構。這代表任何人都能建立「社群連接器」。您也可以與其他使用者共用社群連接器,讓他們透過 Looker Studio 存取自己的資料。
社群連接器的用途不同:
- 您正在以視覺化方式呈現商業平台 (例如社群媒體、行銷、數據分析等) 的資料
- 以視覺化方式呈現內部企業資料 (例如內部部署 MySQL 資料庫的銷售資料)
- 客戶可透過圖表呈現自家服務中的資料
- 您正在建立按鈕報表平台
- 您正在從網頁來源 (例如建立 Google Fit 資訊主頁) 以視覺化方式呈現資料
課程內容
- Looker Studio Community Connector 的運作方式
- 如何使用 Google Apps Script 建立社群連接器
- 如何在 Looker Studio 中使用社群連接器
軟硬體需求
- 網際網路和網路瀏覽器的存取權
- Google 帳戶
- 熟悉基本的 JavaScript 和 Web API
2. 快速調查
為什麼選擇這個程式碼研究室?
您打算如何使用這個程式碼研究室/教學課程?
您對 Looker Studio 瞭解程度的滿意度為何?
下列哪一項敘述最符合你的背景?
您可以移至下一頁提交問卷調查資訊。
3. 社群連接器總覽
Looker Studio 社群連接器可讓 Looker Studio 直接連線至任何可透過網際網路存取的資料來源。您可以連結至商業平台、公開資料集或自己的內部部署私人資料。社群連接器可透過 Web API、JDBC API、一般檔案 (CSV、JSON、XML) 和 Apps Script 服務擷取資料。

假設您已在 npm 發布套件,並想按一天追蹤套件的下載次數。在本程式碼研究室中,您將建構一個社群連接器,以使用 npm 套件下載計數 API 擷取資料。屆時,您可以在 Looker Studio 中使用社群連接器建立資訊主頁,以圖表呈現下載次數。
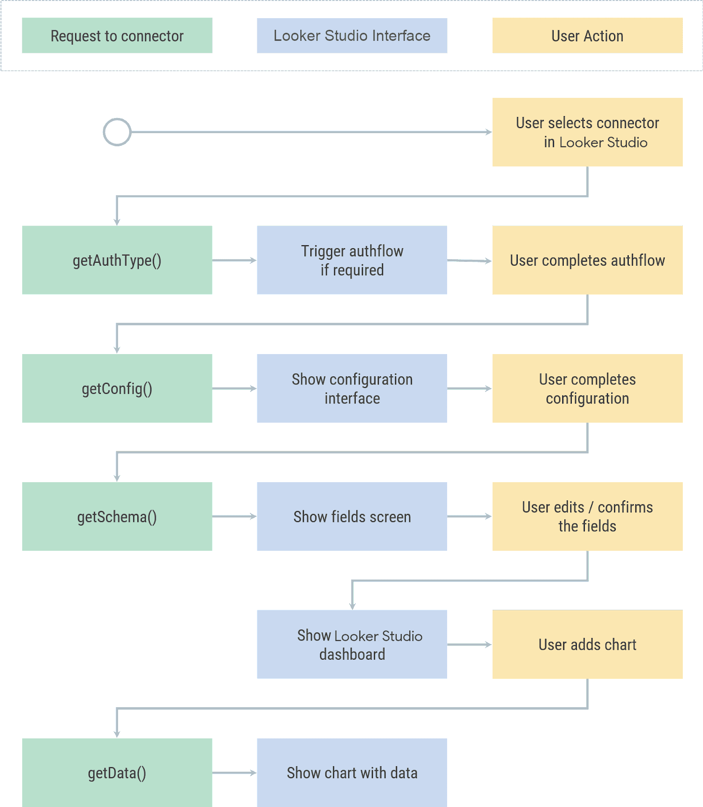
4. 社群連接器工作流程
在基本的社群連接器中,您定義了四種功能:
getAuthType()getConfig()getSchema()getData()
視工作流程目前的步驟而定,Looker Studio 會執行這些連接器函式,並在後續步驟中使用回應。以下影片會概略說明:
- 社群連接器的運作方式
- 工作流程中的不同步驟
- 呼叫不同函式時
- Looker Studio 顯示不同使用者介面的時機
- 各步驟預期的使用者動作
觀看影片後,您可以繼續程式碼研究室。
您不需要記住這個工作流程,只要看一眼瞭解連接器的運作方式即可。您隨時可以返回此圖表。

在下一個步驟中,您將開始在 Google Apps Script 中建立連接器。您需要在 Apps Script UI 和本程式碼研究室之間來回切換。
5. 設定 Apps Script 專案
步驟 1:前往 Google Apps Script。
步驟 2:按一下「+ 新增專案」,建立新的 Apps Script 專案設定選項

您會在 Code.gs 檔案中看見擁有空白 myFunction 函式的殼層專案。

步驟 3:刪除 myFunction 函式。
步驟 4:為專案命名:
- 按一下頁面左上方的
Untitled project - 輸入專案名稱。

開始在 Code.gs 檔案中編寫連接器程式碼。
6. 定義 getAuthType()
當 Looker Studio 需要知道連接器使用的驗證方法時,就會呼叫 getAuthType() 函式。此函式應會傳回連接器所需的驗證方法,以授權第三方服務。
針對您目前建立的 npm 下載連接器,您不需要透過任何第三方服務進行驗證,因為您使用的 API 不需要任何驗證。複製下列程式碼,並新增至 Code.gs 檔案:
Code.gs
var cc = DataStudioApp.createCommunityConnector();
function getAuthType() {
var AuthTypes = cc.AuthType;
return cc
.newAuthTypeResponse()
.setAuthType(AuthTypes.NONE)
.build();
}
這裡會列出連接器不需要任何第三方驗證 (AuthTypes.NONE)。如要查看所有支援的驗證方式,請參閱 AuthType() 參考資料。
7. 定義 getConfig()
連接器使用者必須先設定連接器,才能開始使用。getConfig() 函式回應定義了使用者會看到的設定選項。Looker Studio 會呼叫 getConfig() 函式,取得連接器的設定詳細資料。Looker Studio 會根據 getConfig() 提供的回應顯示連接器設定畫面,並變更特定連接器行為。
在設定畫面中,您可以使用下列表單元素來提供資訊或取得使用者輸入內容:
| 輸入元素 | 單行文字方塊。 |
| 輸入元素 | 多行文字方塊。 |
| 輸入元素 | 單選選項的下拉式選單。 |
| 輸入元素 | 複選選項的下拉式選單。 |
| 輸入元素 | 一個核取方塊,用於擷取布林值。 |
| 顯示元素 | 靜態的純文字方塊,可用來向使用者提供操作說明或資訊。 |
使用 INFO 元素提供使用者操作說明,並使用 TEXTINPUT 元素向使用者取得輸入套件名稱。在 getConfig() 回應中,您將這些表單元素分組至 configParams 鍵底下。
由於要連結的 API 需要日期做為參數,因此請將 getConfig() 回應中的 dateRangeRequired 設為 true。這樣一來,Looker Studio 就會將所有資料要求提供給 Looker。如果資料來源不需要以日期做為參數,則可跳過此步驟。
將下列 getConfig()程式碼新增至 Code.gs 檔案中 (位於 getAuthType() 的現有程式碼下方):
Code.gs
function getConfig(request) {
var config = cc.getConfig();
config.newInfo()
.setId('instructions')
.setText('Enter npm package names to fetch their download count.');
config.newTextInput()
.setId('package')
.setName('Enter a single package name')
.setHelpText('e.g. googleapis or lighthouse')
.setPlaceholder('googleapis');
config.setDateRangeRequired(true);
return config.build();
}
根據這些 configParam,在 Looker Studio 中使用連接器時,您會看到如下的設定畫面。稍後會再詳細討論。

接著來看下一個函式:getSchema()。
8. 定義 getSchema()
Looker Studio 會呼叫 getSchema() 函式,取得使用者所選連接器設定的相關結構定義。根據 getSchema() 提供的回應,Looker Studio 會顯示使用者清單,列出連接器中的所有欄位。
針對連接器的任何特定設定,結構定義都是列出連接器可提供資料的所有欄位。連接器可能會根據不同的設定,傳回包含不同欄位的不同結構。結構定義可能包含從 API 來源擷取的欄位、使用 Apps Script 計算的欄位,以及在 Looker Studio 中使用計算結果欄位公式計算的欄位。連接器會提供結構定義中每個欄位的中繼資料,包括:
- 欄位名稱
- 欄位的資料類型
- 語意資訊
請稍後查看 getSchema() 和 Field 參考資料以瞭解詳情。
結構定義可能會在呼叫 getSchema() 時固定,或以動態方式計算,視連接器擷取的方式而定。使用者定義的 getConfig() 中,會在 getSchema() 函式的 request 引數中提供。
在本程式碼研究室中,您不需要存取 request 引數。在下一個區段中,編寫 getData() 函式的程式碼時,您將進一步瞭解 request 引數。
連接器的結構定義是固定的,並包含下列 3 個欄位:
| 使用者提供的 npm 套件名稱 |
| npm 套件的下載次數 |
| 下載次數 |
以下是連接器的 getSchema() 驗證碼。getFields() 輔助函式會提取欄位建立流程,因為 getSchema() 和 getData() 都會需要這項功能。在 Code.gs 檔案中新增下列程式碼:
Code.gs
function getFields(request) {
var cc = DataStudioApp.createCommunityConnector();
var fields = cc.getFields();
var types = cc.FieldType;
var aggregations = cc.AggregationType;
fields.newDimension()
.setId('packageName')
.setType(types.TEXT);
fields.newMetric()
.setId('downloads')
.setType(types.NUMBER)
.setAggregation(aggregations.SUM);
fields.newDimension()
.setId('day')
.setType(types.YEAR_MONTH_DAY);
return fields;
}
function getSchema(request) {
var fields = getFields(request).build();
return { schema: fields };
}
以這個結構定義為依據,當您在 Looker Studio 中使用連接器時,Looker Studio 的欄位畫面會顯示下列欄位。但稍後測試連接器時,我們會再詳細說明。

接著來看看最後一個函式:getData()。
9. 定義 getData():第 1 部分
每當 Looker Studio 需要擷取資料時,就會呼叫 getData() 函式。Looker Studio 會根據 getData() 提供的回覆,在資訊主頁上算繪及更新圖表。getData() 可能會在下列活動期間呼叫:
- 使用者將圖表新增至資訊主頁
- 使用者編輯圖表
- 使用者查看資訊主頁
- 使用者編輯了相關聯的篩選器或資料控制項
- Looker Studio 需要資料樣本
所有程式碼都會複製完成,因此不必複製本頁任何程式碼
getData()
程式碼的程式碼
瞭解 request 物件
Looker Studio 會透過每次 getData() 呼叫傳遞 request 物件。請查看下方 request 物件的結構。這可協助您編寫 getData() 函式的程式碼。
request 物件結構
{
configParams: object,
scriptParams: object,
dateRange: {
startDate: string,
endDate: string
},
fields: [
{
name: Field.name
}
]
}
configParams物件會包含getConfig()中定義的參數設定值,並由使用者設定。scriptParams物件會包含與連接器執行相關的資訊。您不需要在本程式碼研究室中使用此功能。- 如果
getConfig()回應中要求,dateRange會包含所要求的日期範圍。 fields包含要求其資料的欄位名稱清單。
以連接器來說,getData() 函式中的 request 範例可能如下所示:
{
configParams: {
package: 'jquery'
},
dateRange: {
startDate: '2017-07-16',
endDate: '2017-07-18'
},
fields: [
{
name: 'day',
},
{
name: 'downloads',
}
]
}
對於上述 request 中的 getData() 呼叫,即使連接器結構定義含有其他欄位,系統仍只會要求兩個欄位。下一頁將包含這個 getData() 呼叫的回應範例,以及一般 getData() 回應結構。
10. 定義 getData():第 2 部分
在 getData() 回應中,您需要為要求的欄位提供結構定義和資料。您要將程式碼分成三個部分:
- 為要求的欄位建立結構定義。
- 從 API 擷取及剖析資料。
- 轉換剖析的資料並篩選要求欄位。
所有程式碼都會複製完成,因此不必複製本頁任何程式碼
getData()
取得程式碼
這是連接器的 getData() 結構。
function getData(request) {
// TODO: Create schema for requested fields.
// TODO: Fetch and parse data from API.
// TODO: Transform parsed data and filter for requested fields.
return {
schema: <filtered schema>,
rows: <transformed and filtered data>
};
}
為要求的欄位建立結構定義
// Create schema for requested fields
var requestedFieldIds = request.fields.map(function(field) {
return field.name;
});
var requestedFields = getFields().forIds(requestedFieldIds);
從 API 擷取及剖析資料
npm API 網址格式如下:
https://api.npmjs.org/downloads/point/{start_date}:{end_date}/{package}
使用 Looker Studio 提供的 request.dateRange.startDate、request.dateRange.endDate 和 request.configParams.package 建立 API 網址。然後使用 UrlFetchApp(Apps Script 類別:參考資料) 從 API 擷取資料。然後剖析擷取的回應。
// Fetch and parse data from API
var url = [
'https://api.npmjs.org/downloads/range/',
request.dateRange.startDate,
':',
request.dateRange.endDate,
'/',
request.configParams.package
];
var response = UrlFetchApp.fetch(url.join(''));
var parsedResponse = JSON.parse(response).downloads;
轉換剖析的資料並篩選要求欄位
npm API 的回應將採用以下格式:
{
downloads: [
{
day: '2014-02-27',
downloads: 1904088
},
..
{
day: '2014-03-04',
downloads: 7904294
}
],
start: '2014-02-25',
end: '2014-03-04',
package: 'somepackage'
}
轉換 npm API 的回應,並以下列格式提供 getData() 回應。如果無法確定這種格式,請查看下段中的回應範例。
{
schema: [
{
object(Field)
}
],
rows: [
{
values: [string]
}
]
}
在回應中,使用 schema 屬性僅傳回所要求欄位的結構定義。您將使用 rows 屬性做為資料列清單傳回資料。針對每個資料列,values 中的欄位順序必須與 schema 中的欄位順序相符。根據先前的 request 範例,getData() 的回應如下所示:
{
schema: requestedFields.build(),
rows: [
{
values: [ 38949, '20170716']
},
{
values: [ 165314, '20170717']
},
{
values: [ 180124, '20170718']
},
]
}
您已經成功建立結構定義的子集。請使用以下函式轉換剖析資料,並篩選出要求欄位的資料。
function responseToRows(requestedFields, response, packageName) {
// Transform parsed data and filter for requested fields
return response.map(function(dailyDownload) {
var row = [];
requestedFields.asArray().forEach(function (field) {
switch (field.getId()) {
case 'day':
return row.push(dailyDownload.day.replace(/-/g, ''));
case 'downloads':
return row.push(dailyDownload.downloads);
case 'packageName':
return row.push(packageName);
default:
return row.push('');
}
});
return { values: row };
});
}
11. 定義 getData():第 3 部分
合併後的 getData() 程式碼如下所示。在 Code.gs 檔案中新增下列程式碼:
Code.gs
function responseToRows(requestedFields, response, packageName) {
// Transform parsed data and filter for requested fields
return response.map(function(dailyDownload) {
var row = [];
requestedFields.asArray().forEach(function (field) {
switch (field.getId()) {
case 'day':
return row.push(dailyDownload.day.replace(/-/g, ''));
case 'downloads':
return row.push(dailyDownload.downloads);
case 'packageName':
return row.push(packageName);
default:
return row.push('');
}
});
return { values: row };
});
}
function getData(request) {
var requestedFieldIds = request.fields.map(function(field) {
return field.name;
});
var requestedFields = getFields().forIds(requestedFieldIds);
// Fetch and parse data from API
var url = [
'https://api.npmjs.org/downloads/range/',
request.dateRange.startDate,
':',
request.dateRange.endDate,
'/',
request.configParams.package
];
var response = UrlFetchApp.fetch(url.join(''));
var parsedResponse = JSON.parse(response).downloads;
var rows = responseToRows(requestedFields, parsedResponse, request.configParams.package);
return {
schema: requestedFields.build(),
rows: rows
};
}
你已完成 Code.gs 檔案!接著更新資訊清單。
12. 更新資訊清單
在 Apps Script 編輯器中,選取「Project Settings」>顯示「appsscript.json」資訊清單檔案

這會建立新的 appsscript.json 資訊清單檔案。

將 appscript.json 檔案替換成以下內容:
appsscript.json
{
"timeZone": "America/Los_Angeles",
"exceptionLogging": "STACKDRIVER",
"runtimeVersion": "V8",
"dataStudio": {
"name": "npm Downloads - From Codelab",
"logoUrl": "https://raw.githubusercontent.com/npm/logos/master/npm%20logo/npm-logo-red.png",
"company": "Codelab user",
"companyUrl": "https://developers.google.com/looker-studio/",
"addonUrl": "https://github.com/googledatastudio/example-connectors/tree/master/npm-downloads",
"supportUrl": "https://github.com/googledatastudio/community-connectors/issues",
"description": "Get npm package download counts.",
"sources": ["npm"]
}
}
儲存 Apps Script 專案。

恭喜!您已成功建立第一個社群連接器,可以進行試用!
13. 在 Looker Studio 中測試連接器
使用 Deployment
步驟 1:在 Apps Script 開發環境中,按一下「部署」>測試部署作業,開啟「測試部署作業」對話方塊。

系統會列出預設的部署作業「主要部署」。
步驟 2:按一下「Copy」複製「Head Deployment ID」。
步驟 3:如要在 Looker Studio 中載入連接器,請替換 <HEAD_DEPLOYMENT_ID>預留位置,然後替換成連接器的標頭部署 ID,然後在瀏覽器中前往連結:
https://lookerstudio.google.com/datasources/create?connectorId=<HEAD_DEPLOYMENT_ID>
授權連接器
第一次使用 Looker Studio 的使用者:如果您未曾使用過 Looker Studio,系統會請您授權 Looker Studio,並同意條款及細則。完成授權程序。首次使用 Looker Studio 時,系統也可能會顯示更新行銷偏好設定的對話方塊。訂閱產品公告,即可透過電子郵件掌握最新功能、最新消息和產品公告。
載入後,您會看到授權連接器的提示。

按一下 [授權],並提供連接器所需的授權。
設定連接器
授權完成後會顯示設定畫面。輸入「lighthouse」然後按一下右上角的「連線」。

確認結構定義
系統隨即會顯示欄位畫面。按一下右上角的「Create Report」(建立報表)。

建立資訊主頁
您將進入 Looker Studio 資訊主頁環境。按一下 [Add to Report] (加入報表)。

在 Looker Studio 中,每當使用者存取連接器並新增設定時,系統就會在使用者的 Looker Studio 帳戶中建立新的資料來源。您可以將資料來源視為根據特定設定,建立連接器例項。依據連接器和使用者所選設定而定,資料來源會傳回含有一組特定欄位的資料表。使用者可以在同一個連接器中建立多個資料來源。一個資料來源可用於多份報表中,一份報表則可使用多個資料來源。
現在新增時間序列圖表!在選單中按一下「插入」>時間序列。然後將時間序列放入畫布中。畫面上應該會顯示所選套件 npm 下載次數的時間序列圖表。新增日期篩選器控制項並查看資訊主頁,如下所示。

大功告成!您剛剛建立了第一個社群連接器!本程式碼研究室將到此結束。現在,讓我們來看看您可以採取的後續步驟。
14. 後續步驟
改善建構的連接器
改進您剛建立的連接器:
- 在 Looker Studio 中,如果您沒有在連接器的設定畫面中提供套件名稱,則在繪製時間序列圖表時,系統將會顯示錯誤訊息。請嘗試在連接器設定中加入輸入驗證或預設選項。
- 請嘗試在連接器設定中,新增同時查詢多個套件名稱的支援功能。提示:npm package downloadCount API 支援輸入多個套件名稱 (以半形逗號分隔)。
- 您可以在 npm 連接器程式碼中找到這兩項解決方案。
充分運用社群連接器
- 查看連接器 API 和資訊清單的參考資料。
- 瀏覽 Google 開放原始碼存放區中的連接器程式碼範例,瞭解最佳做法。
- 完成 clasp Codelab,即可在本機環境中開發社群連接器。
- 建立完備的社群連接器後,請考慮使用發布選項。
- 為 Looker Studio 打造社群視覺呈現。
其他資源
以下提供多項資源,協助您深入瞭解本程式碼研究室涵蓋的內容。
資源類型 | 使用者功能 | 開發人員功能 | |
說明文件 | |||
新聞與更新 | 前往 Looker Studio 註冊 >使用者設定 | ||
提問 | |||
影片 | |||
範例 | |||